
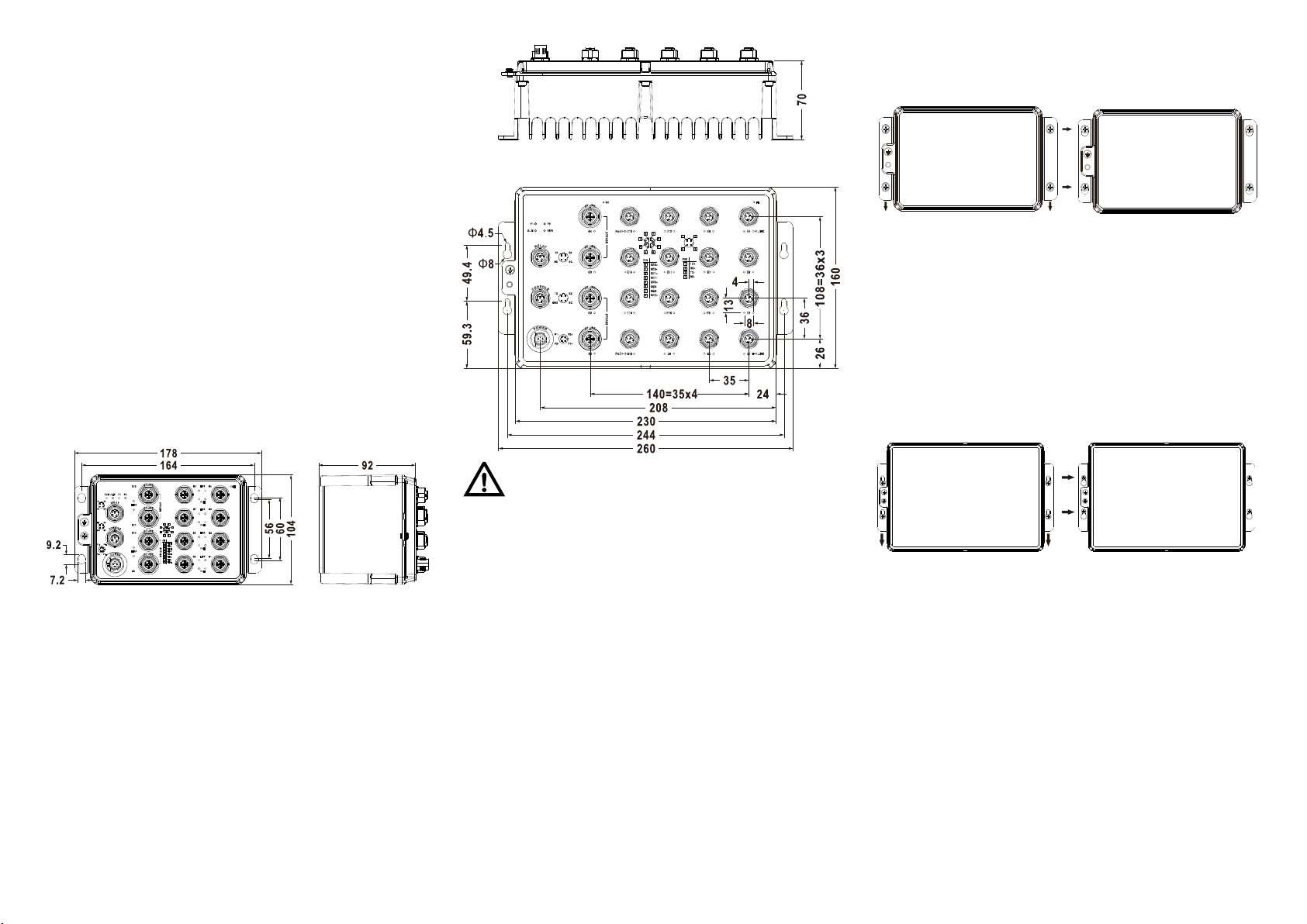
Notice before power on:
Power ON operation: First insert the power supply
terminal block into the device power supply interface,
then plug the power supply plug contact and power on.
Power OFF operation: First, remove the power plug,
then remove the wiring section of terminal block. Please
pay attention to the above operation sequence.
【Power Supply Connection】
110VDC power supply
This series device provides two independent DC
power supply inputs, which support reverse
connection protection and power redundancy
backup. The power supply interface adopts M12 A-Coded
4-Pin pin (male) connector. Power supply input range:
110VDC (66~156VDC). The pin definitions of M12 (male) are
shown as follows:
Relay Connection
This series device provides 1 M12 D-Coded 4-Pin
slot (female) that supports 1 relay alarm output. R1
and R2 are a set of normally open contacts of the device
alarm relay. They are open circuit in the state of normal non
alarm, closed when any alarm information occurs. For
example, they are closed when powered off, and send out
alarm. The relay supports the output of DC power supply
alarm information or network abnormality alarm. It can be
connected to alarm light or alarm buzzer or other switching
value collecting devices, which can timely inform operators
when the alarm occurs. The pin definitions of relay are shown as
follows:
【Console Port Connection】
The series of device provides 1 program debugging
port based on RS232 serial port which can conduct
device CLI command management after connecting
to PC. The interface adopts M12 D-Coded 4-Pin slot (female).
The pin definitions of M12 are shown as follows:
【Communication Interface Connection】
100M M12 Interface
The Model I and III device provide 10/100Base-T(X)
interfaces, the interface type is M12 D-Coded 4-Pin
slot (female). The definitions of M12 pin are as
follows:
Pin No. Definition Description
1 TX+ Positive send data of 100M
Ethernet
2 RX+ Positive receive data of 100M
Ethernet
3 TX- Negative send data of 100M
Ethernet
4 RX- Negative receive data of 100M
Ethernet
Gigabit M12 interface
This device provides 10/100/1000Base-T(X)
interfaces, the interface type is M12 X-Coded
8-Pin slot (female). The definitions of M12 pin are
as follows:
Pin No. Definition Description
1 D0+ (DA+) Positive bi-directional data of
Gigabit Ethernet group 1
2 D0- (DA-) Negative bi-directional data of
Gigabit Ethernet group 1
3 D1+ (DB+) Positive bi-directional data of
Gigabit Ethernet group 2
4 D1- (DB-) Negative bi-directional data of
Pin No. Definition Description
Gigabit Ethernet group 2
5 D3+ (DD+) Positive bi-directional data of
Gigabit Ethernet group 4
6 D3- (DD-) Negative bi-directional data of
Gigabit Ethernet group 4
7 D2- (DC-) Negative bi-directional data of
Gigabit Ethernet group 3
8 D2+ (DC+) Positive bi-directional data of
Gigabit Ethernet group 3
【Checking LED Indicator】
The device provides LED indicators to monitor its operating
status, which has simplified the overall troubleshooting
process. The function of each LED is described in the table
below:
P1/P2
ON P1/2 is connected and running
OFF P1/2 is disconnected and running
ALM
Power supply or port link has alarm
OFF Power supply or port link has no
RUN
ON
The device is powering on or the
device is abnormal.
OFF
The device is powered off or the
device is abnormal.
Blinking Blinking 1 time per second, system
LINK
(E1-E16,
G1-G20)
ON
Ethernet port has established a
valid network connection
Blinking
Ethernet port is in an active
network status
OFF
Ethernet port has not established
valid network connection
POE port is powering other PD