
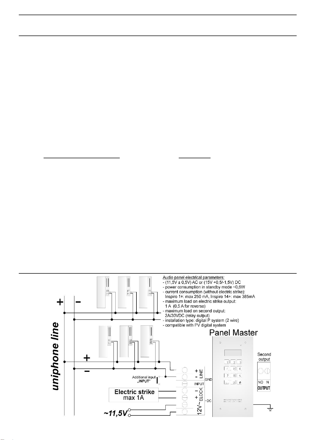
CONNECTION DIAGRAM FOR MULTIPLE INSPIRO+AUDIO PANELS
UNIPHONE MOUNTING & WIRING
Install the uniphones as specified in their original manuals. Wire the equipment while setting the proper
address in the uniphone decoder; wire the “LINE” panels with proper polarity.
VOLUME SETTING
Set the volume as follows once the uniphone is connected properly:
- the “MIC” potentiometer is used for adjusting the sensitivity of the panel microphone
- the “SPK” potentiometer sets the speaker volume
- the “SOUNDS” potentiometer sets the panel sound output volume
Having set the values, operate the “BALANCE” potentiometer to find the points of excitation of the
speaker (indicated by squeaking sounds); next, adjust the potentiometer halfway between these points.
OPERATION
When in standby, the display shows the “Intro” message (which reads “aco” by default). The “Intro”
message contents are freely configurable. The default range of dialled numbers is 1 to 255, with each
value mapped directly to the physical addresses configured in the inside units (the software
configuration tool permits any dialled number range between 0 and 999999 and a free assignment of
each number to the inside unit address, or to restrict the range of supported inside units). Dialling is
done by inputting the apartment number with the keypad; if the optional 230E module is installed, select
the apartment number entry with the arrow buttons, followed pressing the Doorbell button. After approx.
3 s the receiver in the selected apartment will start ringing. If the dialled call is received in the dialling
mode, it is possible to hold a voice conversation and unlock the door electric strike. Opening the door
electric strike by inputting an apartment code: input the apartment number, confirm with the Key button
and follow with the 4-digit apartment code mapped to the input apartment number. In order to print the
full table of user codes or ready business cards for tenants together with the instructions for use, use
the "ACO Code Generator" available at www.aco.com.pl in the user area ("download"). For each
"Master" control panel, the code table is factory-set on the back of the device as a 4-digit number, and
for "Slave" devices, enter the same table as in "Master". Opening the door electric strike with one of
the five building administrator access codes: press the Key button and follow by inputting the six-digit
code. The building administrator access codes are intended for use by building administration and
maintenance personnel, e.g. maintenance technicians, the janitor, postmen, etc. The wired door
electric strike can also be unlocked by shorting the additional INPUT to ground. If a proximity reader
(ACC) is wired, the door electric strike is unlocked with the proximity card or keyfob (paired with the
DES and issued to e.g. the tenants, the building administration staff, or the DES installer). An attempt
of entry with a proximity card or keyfob which has not been paired will result with three loud beeps from