
1
2
2
3
4
5
6
7
7
7
7
8
9
PC-359B
IF-DA-NLD
1
2
Blk
Blk
WHT
Wire
IE-JA-NLD
1
2
Blk
Blk
3
1
2
2
3
4
5
6
7
7
7
7
8
9
PC-359B
OPERATION:
1. When a sub station places a call, the red channel LED indicator lights and a call tone rings at the master. The
tone and light will remain activated until the call is answered, which is the primary function of the PC-359B. The
LED indicator at the sub station will be lit from the time the call is placed until it is answered.
2. If the master station is talking to another sub station, a new call from another sub station will light the LED, but
the call tone will not be heard.
3. When the call is answered, the LED on the master goes off. The person at the master uses the push-to-talk,
release-to-listen button, or picks up the handset to speak (with NEM-A masters). The LED at the sub station will
go off when the master answers.
4. When the conversation is completed, the OFF button to the left of the station selector button must be pressed to
disengage the call.
SPECIFICATIONS:
Power Source: 24V DC at master. Use PS-2410A or PS-24E.
Communication Output: 500mW at 20 ohms
Communication: Push-to-talk, release-to-listen or VOX handset at master.
Hands free at sub station.
Calling: Master to sub: By voice only after pretone.
Sub to master: Call tone and LED, remaining activated until call is answered.
Wiring: 2 common plus 1 individual per sub, looped; or 3 conductors homerun to each sub.
Shielded cable is recommended.
Use Aiphone #822203 for homerun wiring, #822206 for 4 stations
on each run, or #822210 for up to 8 stations on each run.
Wiring Distance: 2,000' with 22AWG; 4,000' with 18AWG.
Dimensions (H x W x D): IE-JA-NLD: 4-1/2" x 4-9/16" x 1-9/16"
IF-DA-NLD: 5-1/8" x 3-7/8" x 1-1/8"
Pg. 2
NDR-LD Instr.
1198bkjd
TOLL FREE TECHNICAL SUPPORT:
(800) 692-0200
TOLL FREE FAX LINE:
(800) 832-3765
TECHNICAL SUPPORT E-MAIL:
Aiphone Communication Systems
1700 130th Ave. N.E.
Bellevue, WA 98005
(425) 455-0510
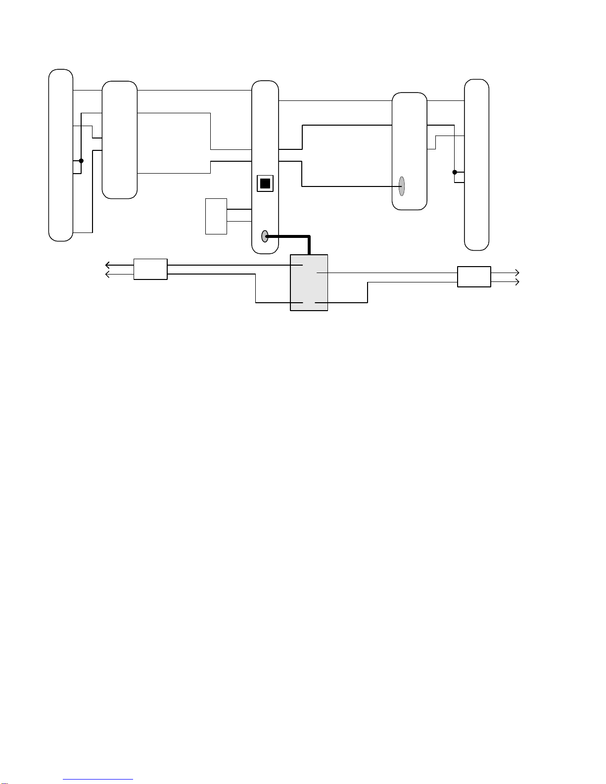
Normally Open contacts
are maintained when the
door release button is being
pressed while a station
button is selected.
To convert RY-PA to N/C
(normally closed) contact,
Move one yellow wire from
"NO" to "NC". (Internal
connection, soldering
required.)
To activate
door release,
press button
located above
TALK button.
WIRING DIAGRAM: SYSTEM USED FOR SELECTIVE DOOR RELEASE
NDR-20-LD
+
-
PS-2410A
External
Terminal Block
1
2
~
20
L
Closure for Station #2
Closure for Station #1 BLKYEL RY-PA
#1 BLK YEL
RY-PA
#2
1
2
3
~
20
E
H
+
-