
RCTT16BE VM16 PLUS ENHANCED TOUCH TRACKER 8000-2672-01, REV. D1
INSTALLATION GUIDE
2 of 15
!
TOUCH TRACKER Installation
RVEIMKITE TOUCH TRACKER Installation Kit
Part Number Description Quantity
6003-0047-01 CBL/A, MDR, 14',8 C,CROSS-P'D 1
5899-0004-102 SCR, TCUT, M2.9X9.5, PHP, ST,Z,T1 1
2880-0083-01 ANCH, PL, W/O SCR, 3/4L,#4-#6-#8 2
2816-7634-44 SCR, TYP AB, PHP, ST, Z, 8X1 2
2109-0254-04 CON, P, EUR,.2C,28-12G,1X5P 1
2141-0002 LUG, SPADE, INSUL, 22-168 3
6002-0024-01 CBL, 3C, 18G, CM 16.5
0649-0006-02 BAG PLASTIC 4 X 6 1/2 4MIL 1
0649-0006-04 BAG PLASTIC 8 X 10 4 MIL THK 1
2450-0008-01 LBL, BLNK, PAP, THERM, 89X76M, RL 1
3600-0032-01 PRINTING SPEC, LABEL 0
0300-1000-01 INTERCONNECT BOX, TOUCH TRACK 1
6003-0107-01 CBL/A, QUAD, SW, INTFCE 1
2125-0007-02 HOOD, D, 9P, EMI/RFI, 1/4 D CBL 1
2130-0021-01 CON, D,P, HSG, 9P, SSI 1
2103-0092-01 CONT, P, D, 26-22,AU 3
0650-1079-01 CABLE ASSY, VM8 TOUCHTRACKER/VI 1
8000-2672-01 INSTL INSTRS, TT ENHANCED 1
0649-0006-06 BAG, PLASTIC 12-1/2 X 14X4MIL 1
8000-2653-01 SYS OPERATOR'S MANUAL, VM16 1
8000-2654-01 SYS QUICK GUIDE, VM16 1
8000-1370-02 TTRACKER STRAIN RELIEF INSTR 1
6003-0108-01 CBL/A, VM16+/TNG, MUX/INTFCE 1
RPNR00 CBL/A, RS-232, 10', DB9F-DB9M 1
For Quad Splitter (RVQX7X) with DB9 Connector
These additional parts are required.
PN Description Quantity
2125-0007-02 DB9 Hood 2
2103-0092-02 DB9 Female contact pins 5
2103-0092-01 DB9 Male contact pins 5
2130-0021-01 DB9 Male Connector 1
2130-0022-01 DB9 Female Connector 1
WARNING: RISK OF ELECTRIC
SHOCK! Disconnect AC Power to
the switch.
CAUTION-Electrostatic Sensitive
Device: Follow proper handling
procedures to prevent component
failure.
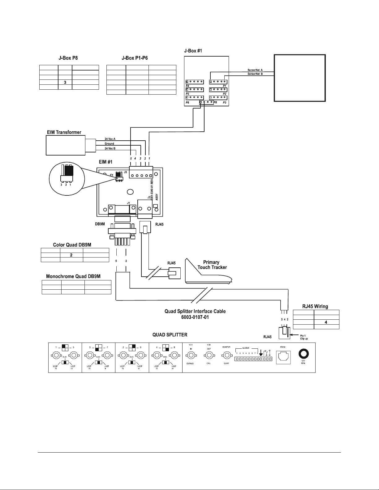
Note: Prior to installing the Enhanced TOUCH
TRACKERS, identify the type of external unit that will
connect to the Enhanced TOUCH TRACKER, if
applicable. Build any cables that are required.
Refer to the Installation Diagrams starting on
page 3 for specific instructions.
1. Terminate the External Interconnect Module
(EIM) at the end of the SensorNet network. If
more than one Enhanced TOUCH TRACKER
controller will be installed, one TOUCH
TRACKER's EIM will be terminated; the other EIM
will be unterminated. Refer to the appropriate
wiring diagram for your configuration.
2. Mount each EIM on a wall or other surface
within 3m (10 feet) of the Touch Tracker
controller.
3. Connect the power transformer and SensorNet
cable to J3 on each EIM. If two Touch Trackers
will be installed, connect the SensorNet cable
from the first EIM to the second EIM.
4. Depending on the external unit that will be
attached to your system, connect the
appropriate cable to the DB9 connector on the
EIM. Refer to the appropriate wiring diagram for
additional details.
5. Connect the data cable from J1 on the Primary
TOUCH TRACKER's EIM to the remote port on the
external unit. Refer to the appropriate wiring
diagram for additional details.
6. Connect the modular cable from J2 on each
EIM to the TOUCH TRACKER controller.
7. Connect the SensorNet cable from the dome to
the first EIM. Refer to the appropriate wiring
diagram for additional details.
8. Plug in the power transformer into a grounded,
3-wire receptacle.
Note: If the keypad and backlighting do not
illuminate when power is applied, unplug each
power transformer and repeat steps 3 through 8.
Depending on system configuration, it may take up
to 2 minutes for the Enhanced TOUCH TRACKER to
come completely online.
Continue with Configuring the External Device.
!