TECHNICAL DESCRIPTION
The D-linear15 is the first power conditioner made by Consonance. The main feature of the D-
linear15 is that it is designed to deal with various types of audio equipment matching each piece with
its own power supply requirement.
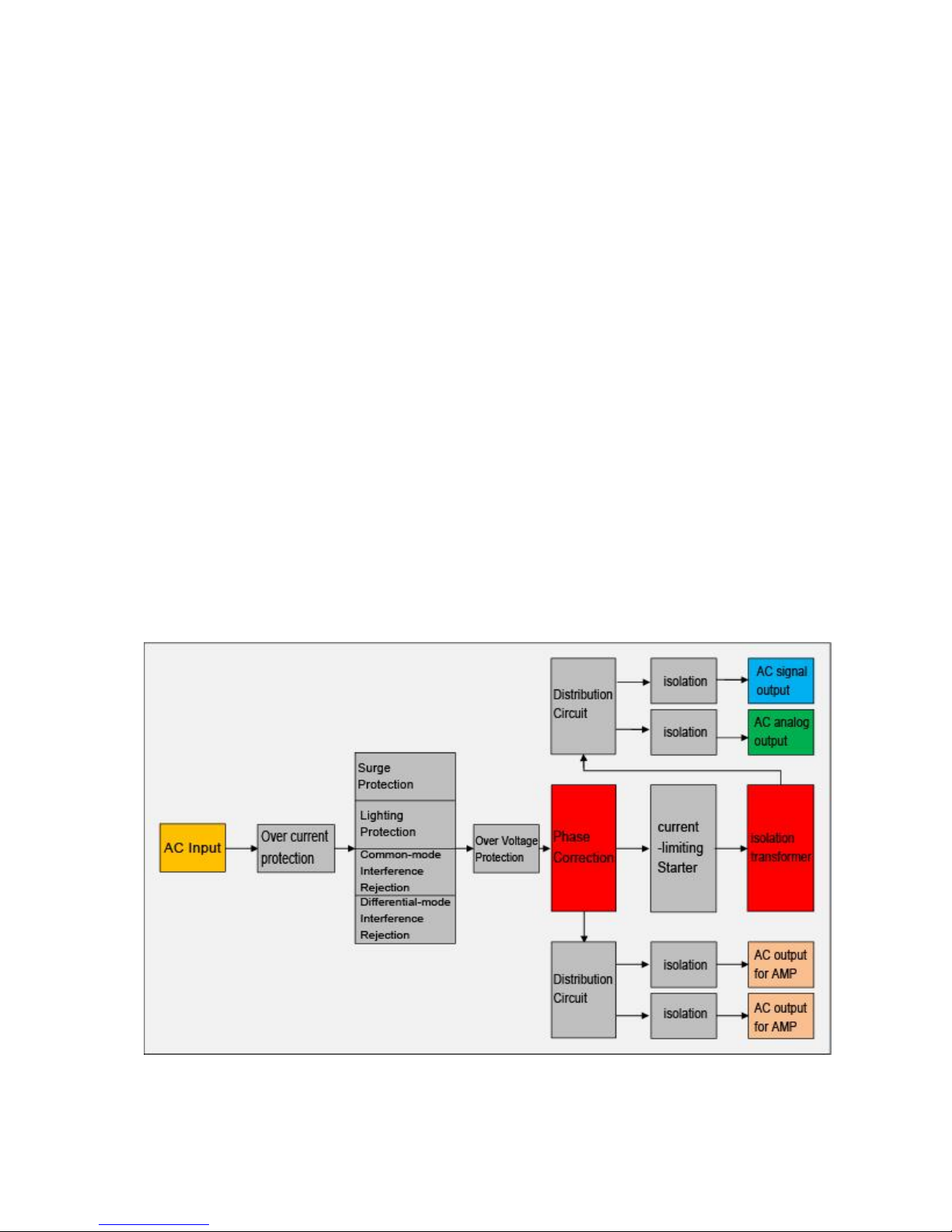
The D-linear15 supplies 3 groups, which totals 10 output ports, including the digital power supply,
the analog power supply and the power output power supply.
The digital power supply ports are for audio source equipments (such as CD, DVD, DAC and digital
stream players).
The analog power supply ports are for pre-amplifiers and phono stages.
Digital source and analog pre-amplifier is not sensitive to internal resistance from the power grid, but
do need more pure electricity. But pre-amplifiers and phono stages, with the high level gain, are very
sensitive to dirty power and therefore can increase the noise by 100 fold. Therefore digital and
analog equipment should be plug into the separate independent ports to avoid crossover noise.
Digital and pre-amplifier outputs travel trough a high quality transformer with 3 levels of shielding
(type R) which is isolated with silicon-gel. The silicon-gel will lower the high frequency noise and
supply suitable damping. Digital and analog power output will, in turn, be isolated.
Normally power and integrated amps, with the power supply coming from a high-power transformer.
High-power transformers with the very low internal impedance are very sensitive to DC offset. DC
offset can cause transformers to hum, run hotter and have lower voltage output or even burn up the
transformer. The D-linear15 power outputs works in parallel mode with the AC power supply and, as
an active system, compensates any DC offset in the AC mains from the wall socket. Our special
circuit design does not limit the power to the audio system in any way and hence, allows very
powerful amps, including several large amps to be hooked up to the D-linear15.
We recommend keeping this user guide for future reference.