
Big Stream 2 Quick Guide
DD4734683
Rev 01
08 December 2020
201 Daktronics Drive
Brookings, SD 57006-5128
www.daktronics.com/support
800.325.8766
Page 1 of 12
This guide explains the setup of a Daktronics “Big Stream 2” system.
This portable system includes a Digital Media Player (DMP) that
provides an NDI (Network Device Interface) video output to a
compatible customer-provided streaming device. Content is created
and played using the Daktronics Show Control System. For more
information about Show Control System installation, registration, or
operation, refer to the documentation provided with the software.
Refer also to the following YouTube playlist:
https://www.youtube.com/watch?v=vbXFr2aSrnM&list=PL2dNnauPij
WWHWyn9LKphHE0SjkkkwJP3
Refer to DWG-4694089 for rack schematics and DWG-4694090 for
rack specications. Site-specic diagrams may also be available;
these will take precedence over any general instructions found in
this guide. Contact the Daktronics Standard Order Project Manager
(SOPM) or Standard Order Project Coordinator (SOPC) to ask if any
site-specic drawings exist for the project.
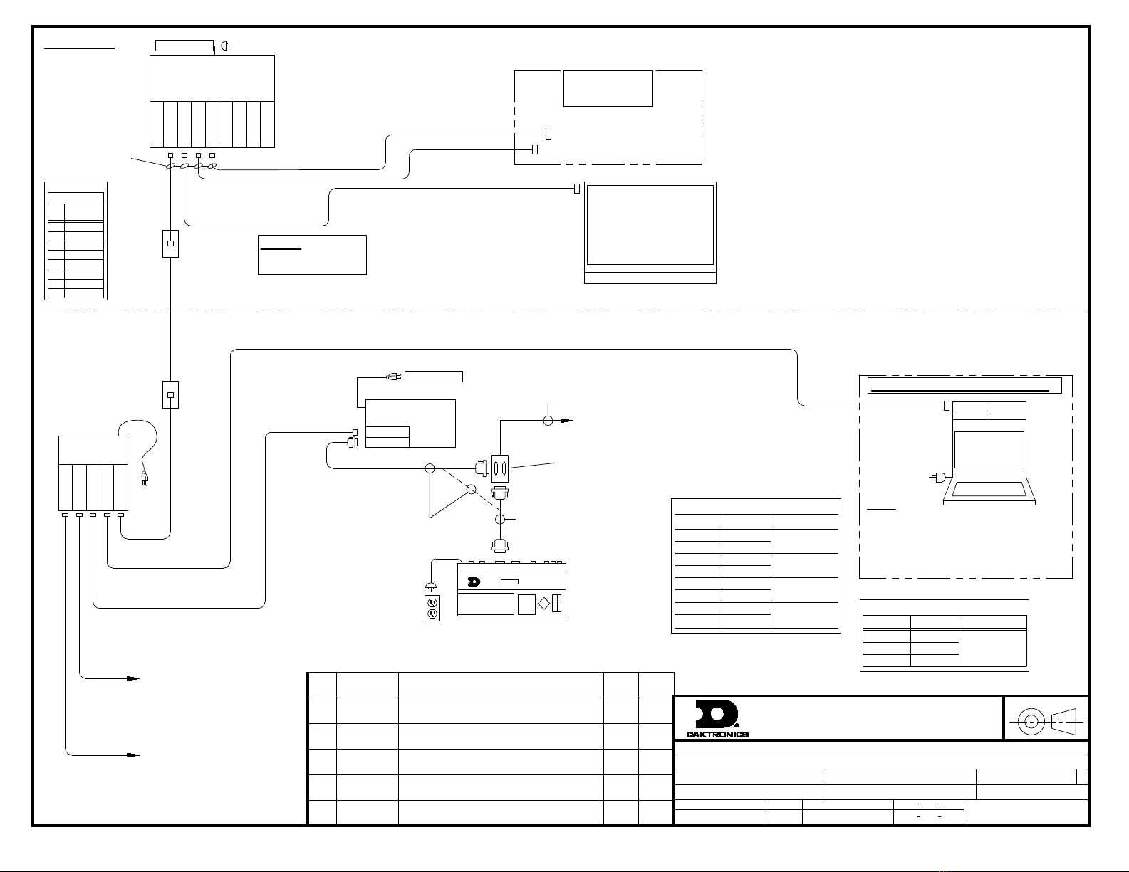
Equipment Setup
1. Unpack all items and verify everything from the Bill of Materials
(BOM) is included.
2. Place the portable control rack at the desired operator location,
and remove the cover
panels to access the internal
components and connections.
3. Place the Show Control laptop
on the top shelf of the rack
case, and use the plastic
clamps to hold it in place.
4. Route the supplied Cat5
network cable through the hole
in the top of the rack case and
connect it to the Show Control
laptop's network jack.
Note: If the Show Control laptop will be located elsewhere, a
100' Cat5 network cable is supplied for this purpose.
Note: An Internet (WAN) connection into the network router in
the rack is required to output the streaming video online.
5. Bring a video source into the appropriate input jack on the rear of
the rack.
• SDI: Connect to the SDI INPUT jack on VPP #1.
• HDMI: Connect to the HDMI IN jack on VPP #1, then connect
the 15" violet coaxial cable (part # W-3896406) between the
OUT 1 jack and the SDI INPUT jack.
• Analog (Not Provided by Daktronics): If using an analog video
signal, an analog-to-SDI converter will need to be sourced by
the customer. Connect coaxial cable with BNC connectors
between the SDI output jack on the converter and the SDI IN
jack on VPP #1.
Note: The converter may have settings to adjust depending
on the type of analog signal (component, composite,
etc.) coming in. Refer to the documentation provided
with the converter for proper input settings.
6. Plug power cords for all devices (portable control rack, Show
Control laptop, monitors, etc.) into standard wall outlets.
7. After turning on the Show Control computer, ensure it is licensed.
Refer to the Show Control Software Licensing Quick Guide
(DD1785842), available online at www.daktronics.com/manuals.
W-3896406