
Copyright © 2014 Draper Inc. Form Envoy_Inst14 Printed in U.S.A.
Installation/Operating Instructions
Envoy Electric Projection Screen by Draper
Hanging Screen
General:
When locating viewing surface and checking clearance for screen’s operation,
remember surface is centered in case. Screen is normally recessed above ceiling
and may be installed in a variety of ways. See typical installation detailed on page
2. Regardless of mounting method used, the following points apply:
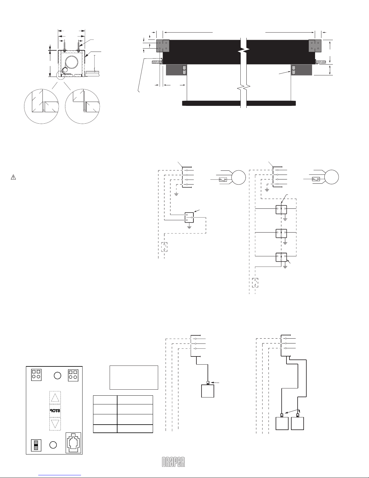
1Screen should be lifted into position only by the end mounting brackets.
Keep case level by lifting end plates simultaneously to prevent surface
damage. Draper provides eyebolts to use in hoisting the screen. Never
attempt to lift screen along its length.
2Screen should be positively and securely supported so that vibration or even
abusive pulling on viewing surface will not weaken installation.
3Installer must insure that fasteners used are of adequate strength and suitable
for the mounting surface chosen.
4Entire bottom of case must be readily accessible after installation is complete.
5Hinge on bottom board and particularly hinge on automatic trap door of screen
must be permitted to operate freely. Front and back of case must be straight—
not forced to warp or bow. Hinges must be free from mastic or paint buildup,
and doors must be unobstructed by ceiling tiles.
6Do not use screen case to support adjacent sections of ceiling.
7If trim pieces must be attached to case, do not permit screws to protrude
through ¾" wall of case. Do not attach trim with nails.
8If case is painted, slots around doors should be shielded to protect viewing
surface from paint splatters or overspray.
9Do not seal unit in ceiling until electrical connections have been made and
screen has been operated successfully.
Caution
1Read instructions through completely before proceeding.
2Follow instructions carefully. Installation contrary to instructions invalidates
warranty.
3Do not lift case in center. Lift the ends simultaneously to avoid damage
to case and surface.
4Before removing screen from crate, check for damage and to make sure
all parts are included.
5Entire bottom of screen case should be unobstructed to permit proper
operation of automatic trap door, and access to bottom panel for making
electrical connections or servicing.
6Screen should be installed level (using a carpenter’s level).
7Nothing should be fastened to screen dowel, viewing surface or automatic
trap door.
8Operating switch(es) packed separately in screen carton. Do not discard with
packing material.
9Screen operates on 110-120V, 60 hz., 1.1 amp current draw.
NOTE: Screen has been thoroughly inspected and tested at factory and found
to be operating properly prior to shipment.
Electrical Connections
Screen operates on 110-120V, 60 hz., 1.1 amp current draw. Duty Cycle: ON 28
seconds /OFF 4 minutes.
Junction box is located just above bottom board near left end of screen. Bottom
board is held closed with flathead screws and may be opened with a Phillips
screwdriver. Automatic trap door is held shut by viewing surface and must not be
forced open. Removal of junction box cover plate exposes red, black and white
pigtail leads and green internal ground wire per wiring diagram attached.
Screen is shipped with internal wiring complete and control switch(es) fully boxed.
Wire connecting screen to switch(es) and switch(es) to power supply should be
furnished by installer. Connections should be made in accordance with attached
wiring diagram, and wiring should comply with National and local electrical codes.
All operating switches should be “off” before power is connected.
Operation
When screen is first operated, be cautious! If automatic trap door does not drop
open immediately when switch is flipped “down”, return switch to “off” and free trap
door and/or recheck electrical connections before proceeding. Cycle unit down and
up several times to confirm satisfactory operation.
110-120V Single Station Control — 3-position up-off-down switch permits
operation to be stopped at any point. Factory adjusted limit switches automatically
stop screen when fully down or fully up.
110-120V Multiple Station Control—Switches are similar in appearance to
110-120v Single Station Control. Screen stops when switch is released and
11/4"
11/4"
21/4"
5/8"
2"
2"
Ceiling grid and tile
(by others)
79/16"
may be restarted in either direction. Factory adjusted limit switches stop screen
automatically when fully down or fully up.
24V Control — Three-button up-stop-down switches stop at any point desired,
operate in any sequence. Factory adjusted limit switches automatically stop screen
when fully down or fully up.
Key Operated Switching — Two kinds of key-operated switches are optionally
available with this unit. 1The key-operated power supply switch controls power to
the screen and switches. When it is “off”, the switches will not operate screen. Key
may be removed from the switch in either “on” or “off” position. 2A three-position
key switch permits the screen to be operated directly by key. In this case, the
screen’s operator must always have a key.
RS232/Ethernet—Serial communication and network communication optionally
available with wall switches, RF or IR remote.
If you encounter any difficulties installing or servicing your Envoy screen, call your dealer or
Draper, Inc., Spiceland, Indiana, (765) 987-7999 or fax (765) 987-7142.
Caution: Do not remove the roller assembly from the case unless neces-
sary for repairs. If the roller assembly is removed, be sure motor is fully
re-seated in the bracket, and re-secure it carefully with the motor retaining
spring or retaining clip, whichever is provided (see diagram below).
These instructions are meant as a guide only. They do not imply any responsibility
on the part of the manufacturer for improper installation or faulty workmanship at
the jobsite.
Limit Adjustments
Please Note: Screen limits are factory set for optimum performance of the
screen. A procedure is outlined below for minor tweaks, but any adjustment
of these limits may negatively affect the flatness of the screen surface and
could also void the warranty. Please check with Draper prior to resetting
screen limits.
CAUTION: Always be prepared to shut screen off manually when new
adjustment is being tested. Screen may be severely damaged if viewing
surface is allowed to run too far up or too far down.
CAUTION: Be sure all switches are in “off” position before adjusting limit
switches.
The motor limit screws are normally located on the audience left of screen roller.
"DOWN" LIMIT ADJUSTMENT
To Reduce Screen Drop
1Raise screen surface about 1' above desired setting and turn off.
2Turn the DOWN limit screw (White or (I)) clockwise (three screw turns = ½ roller
revolution).
3Test by running screen down and repeat steps 1 and 2 until desired position is
reached.
To Increase Screen Drop
1Run screen to the down limit.
2With the down switch on, turn the DOWN limit screw (White or (I)) limit screw
counterclockwise (three screw turns = ½ roller revolution) to increase drop.
3Test by running screen up about 1' and back down to new down limit.
4Repeat steps 2 and 3 until desired position is reached.
"UP" LIMIT ADJUSTMENT
Screen is Running Too Far Up
1Lower screen surface about 1' below desired setting and turn off.
2Turn the UP limit screw (Yellow or (II)) clockwise (three screw turns = ½ roller
revolution).
3Test by running screen up.
4Repeat steps 1 through 3 until desired position is reached.
Screen Needs to Run Up More
1Run screen down about 1' and turn off.
2With the up switch on, turn the UP limit screw (Yellow or (II)) limit screw
counterclockwise (three turns of screw = ½ roller revolution).
3Repeat steps 1 and 2 until desired position is reached.
CAUTION: Do NOT allow the dowel to wrap up over the roller when the
screen is running up! This could damage the screen.