FSR ML-400 Bedienungsanleitung

FSR
244 Bergen Boulevard, West Paterson, NJ 07424 Tel 973-785-4347 Fax 973-785-3318
ML-400
Room Combining System
Operation & Installation
Manual
43830

INNOVATIVE ENGINEERING AND QUALITY MANUFACTURING OF ELECTRONIC SWITCHING AND CONTROL PRODUCTS
244 Bergen Boulevard, West Paterson, NJ 07424 Tel 973-785-4347 Fax 973-785-3318 E-Mail [email protected]
AUDIOPRODUCTGROUP
FSRinc.ML-400
OPERATION and INSTALLATION
The ML-400 is a direct microphone input (no external
mixer required) version of the popular ML-104 sys-
tem.
The ML-400 is a small (4-room or less) combining
system that benefits from FSR’s experience as the
leader in room combining. This system is being of-
fered as a very cost-effective solution to the needs of
smaller venues (conference centers, churches, funeral
homes, country clubs, meeting facilities, gymnasiums).
TheML-400systemisdesignedforbackgroundmu-
sic and the use of only 1 microphone per room. The
cost of microphone mixers are eliminated from the
installation.
The system features in-room control plates to operate
microphone on or off, background music on or off, a
combine switch that can select one of two tielines or
local, and a volume control for both mic and music.
Efficient and foolproof installation is assured. The in-
room, 3-gang wallplates have a 7-wire cable that con-
nects via a pluggable screw connector to the main con-
trol unit, and power for the main unit is provided by a
PM-2 power supply.
System operation is easily understood and can be con-
trolled by the staff.
To combine two rooms, place each room’s combining
switch to Tieline A. The rooms are now mixed. For
background music set the music volume control on
each room's wallplate to the same value, and select
"music on" in both rooms. Music will be heard in both
rooms equally loud. The other two rooms could be
combined by placing each room combining switch to
Tieline B.
If microphone operation is desired then the rooms could
be mixed as above, the microphone switch turned on
in all mixed rooms (two in this example), and then
only the room in which the microphone will be used
should have the volume control adjusted for a com-
fortable listening level in both rooms.
If none of the rooms are combined, then each room’s
combining switch must be set on local. This allows
full control of each room’s audio from the wallplate.
AV 219
THE ML-400 ROOM AUDIO
COMBINING SYSTEM

FSRinc.
244 Bergen Boulevard, West Paterson, NJ 07424 Tel 973-785-4347 Fax 973-785-3318 E-Mail [email protected]
AUDIOPRODUCTGROUP
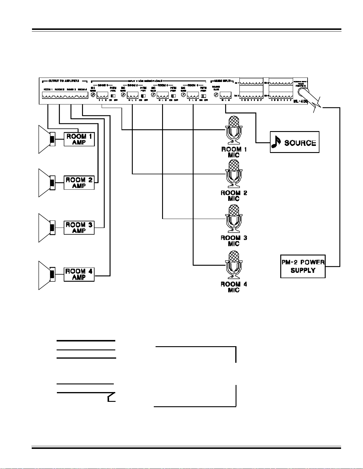
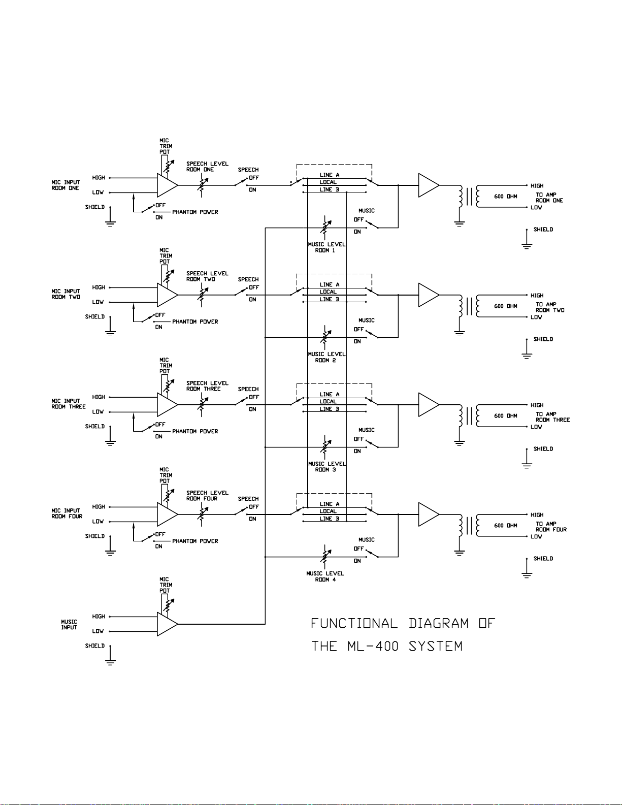
All microphone inputs as well as the music input are electronically balanced. All audio outputs are balanced,
600 ohm, transformer-coupled outputs insuring trouble-free installation.
There are two busses: Line A and Line B. Any wallplate that selects either of these busses will have its
associated audio summed with any other wallplate that selects the same line. Since this is a four-room
system (or less), only two busses are required to mix rooms in any conceivable fashion.
Whenever rooms are combined, those room’s music volume controls should be set at the same level. How-
ever, the microphone volume control should be set at minimum and only increased to proper level in the
room that has the microphone.
Note that the music audio can be summed with the microphone audio anytime the microphone switch and
the music switch are in the on position. This is not a usual condition and should be explained to the user.
The wallplates fully control the system; however, the wallplates receive no audio signals. This design
permits the main unit to be placed with the rest of the audio equipment, again simplifying installation and
servicing.
A “QUICK SETUP GUIDE” has been provided to simplify day-to-day operation. Please instruct the user on
the proper use of the ML-400 with the use of this guide.
ML-400 INSTALLATION DATA
The ML-400 Room Combining System is shipped with the following equipment:
•Audio Control Unit
• 4 wallplates with one packet of wallplate connectors (Crimp terminals)
• PM-2 Power Supply
Refer to the hookup diagram before installing.
The Audio Control Unit is to be located wherever the audio amplifiers are located. If the amplifiers are rack
mounted, then the ML-400 should be located near the top of the rack. The PM-2 power supply can be
located anywhere — the rear of the rack or on a nearby shelf.
The wallplates are mounted in standard 3-gang electrical boxes in the wall with the four 6/32 screws sup-
plied.
Prior to fastening the wallplate, connect the wallplate wires to the cable that homeruns to the main unit. The
packet of wallplate connectors permits direct connection to the cable with no wire stripping (see diagram).
If you use West Penn Wire #271 cable (8-conductor #22 AWG stranded, the yellow conductor is unused),
the colors from the wallplate will match the cable colors. The pinout for the pluggable screw connectors can
be found in the control hookup diagram.
NOTE: No audio lines are run to the wallplates.

FSRinc.
244 Bergen Boulevard, West Paterson, NJ 07424 Tel 973-785-4347 Fax 973-785-3318 E-Mail [email protected]
AUDIOPRODUCTGROUP
CONTROL HOOKUP DIAGRAM
NOTE: Use the insulated self piercing connectors to connect the wallplate wires to the already installed cable (West Penn #271).
To use these splicing connectors just insert the wallplate wire and the corresponding cable wire and crimp with a pair of pliers.

FSRinc.
244 Bergen Boulevard, West Paterson, NJ 07424 Tel 973-785-4347 Fax 973-785-3318 E-Mail [email protected]
AUDIOPRODUCTGROUP
AUDIO HOOKUP DIAGRAM
The microphone and music inputs are screw terminals and can be wired one of two ways:
For balanced lines (the usual case with microphones):
Hi H (Hi)
Lo L (Lo)
Shield S (shield)
For unbalanced lines (the usual case with music sources):
Hi H (Hi)
Shield L (Lo)
S (shield)
ML-400
Inputs

FSRinc.
244 Bergen Boulevard, West Paterson, NJ 07424 Tel 973-785-4347 Fax 973-785-3318 E-Mail [email protected]
AUDIOPRODUCTGROUP
The audio outputs are screw terminals and can be wire one of two ways:
For balanced lines (the usual case):
H (Hi) Hi
L (Lo) Lo
S (shield) Shield
For unbalanced lines (using standard mic cable):
H (Hi) Hi
L (Lo) Shield (this is the black conductor)
S (shield) No Connection
SYSTEM SET UP (TURN ON)
OPERATE MUSIC:
Referring to the audio hookup diagram, connect the room microphones, and room amplifiers. Connect the
background music source to the MUSIC INPUT located on the rear of the Audio Control Unit. Set each
wallplate as shown below. Check to make sure the input trim pot (MUSIC GAIN) on the rear of the unit is
set midway. Play some music and then adjust the amplifier volume for equal loudness in each room (this is
very important).
Only readjust the GAIN SET (Located on the rear of the Audio Control Unit) to maintain a comfortable
level in each room if the music source has a very low output (not usually the case).
ML-400
Outputs

FSRinc.
244 Bergen Boulevard, West Paterson, NJ 07424 Tel 973-785-4347 Fax 973-785-3318 E-Mail [email protected]
AUDIOPRODUCTGROUP
OPERATE MICROPHONES:
Shut music off and turn microphones on in all rooms. Wallplates in all rooms should look as follows:
Have someone talk into each room’s microphone in turn and adjust each room’s rear panel gain adjust (MIC
GAIN) for a comfortable listening level (this means the same level as agreed upon when setting up the
music) in each room. If phantom powered microphones are used, turn on the switch labeled PHTM PWR.
To check the wallplates combining function, adjust all wallplates as shown:

FSRinc.
244 Bergen Boulevard, West Paterson, NJ 07424 Tel 973-785-4347 Fax 973-785-3318 E-Mail [email protected]
AUDIOPRODUCTGROUP
When speaking into a room’s microphone, one’s voice should be heard equally loud in all rooms. Combine
any two rooms and leave two separate by setting the wallplates as follows:
When speaking into the combined room’s microphone, one’s voice should be heard only in the combined
rooms. The other two rooms will be silent.
Combine rooms 1 and 2 and also rooms 3 and 4 by setting the wallplates as shown:

FSRinc.
244 Bergen Boulevard, West Paterson, NJ 07424 Tel 973-785-4347 Fax 973-785-3318 E-Mail [email protected]
AUDIOPRODUCTGROUP
This configuration permits two separate sets of combined rooms to operate independent of each other.
Check this by having someone else speak into the other combined rooms. The audio in each pair of com-
bined rooms should be separate.
Finally, set each wall plate as shown (no sound should be heard in any of the rooms). This concludes the
installation of the ML-400.
The ML-400 system should now be in full operation and ready to be turned over to your client. Remember
to take your client through the simple setup procedures.
A “QUICK SETUP GUIDE” has been provided to simplify day to day operation.
Please instruct the user on the proper use of the ML-400 with the use of this guide.

Inhaltsverzeichnis
Andere FSR Konferenzsystem Handbücher
Beliebte Konferenzsystem Handbücher anderer Marken

Kramer
Kramer VIA GO Bedienungsanleitung

AVT
AVT MAGIC AC1 Go Bedienungsanleitung

ProSoft Technology
ProSoft Technology AN-X4-AB-DHRIO Bedienungsanleitung

Sony
Sony PCS-I150 Bedienungsanleitung

Middle Atlantic Products
Middle Atlantic Products VTC Series Bedienungsanleitung

Prentke Romich Company
Prentke Romich Company Vanguard Plus Leitfaden












