Stand Alone Proximity Access Controller
HA3020
HEART ENTERPRISE CO., LTD. 5.01.2002
3
FEATURES
1. Proximity type reader, read range up to 10cm
2. Proximity card are less prone to physical damage or loss
3. Memory capacity store up to 5000 card holders
4. LCD display ,16 characters×2 lines with back light
5. Access mode selectable
(1). Card data
(2). Card data + password personal password or main password
(3). Card data or main password
6. Anti-duress function available
7. Patrol function available
8. Security function available
9. Personal password function
10. User card can be registered /deleted in batch mode
11. Authorize card to be removed once incorrect password key-in five times consecutively.
12. Alarm to be activated once incorrect password key-in five times within four minutes.
13. Last ten transaction history records available
14. Force entry alarm function available
15. Tamper alarm function available
16. Audible key tone available
17. Strike, alarm and duress relay drive time selectable (1-255 seconds)
18. Door left open time selectable (1-255 seconds)
19. Two-piece enclosure design the reader is patted for weather and hazard proofing
20. A separate relay module design, high security provided
21. With power saver function, the back light of LCD turn of f once there minutes
SPECIFICATION
Reader range :Up to 70mm (EM ISO-chip card 125 KHZ)
Display :16 characters * 2 lines LCD with back light
Keypad :12 key (0-9, *, #)
Memory Buffer :5,000 card holders
Indicator :Bi-color LED (Green / Red)
Case Material :ABS (UL 94V-0)
Dimension :150 (H) * 110 (W) * 45 (D) mm
Weight :380 g
Working voltage :DC 10- 15 volts
Power Consumption :300mA MAX
Operating temperature :0℃~50℃
Humidity :5﹪~95﹪(condensation)
Approved :IEC 529 IP34, CE, FCC
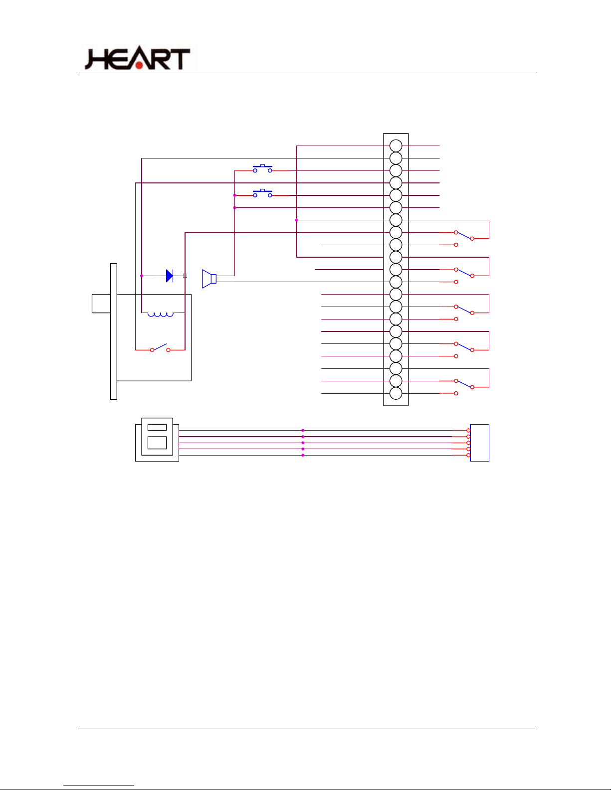
WIRING DESCRIPTION
Color Name Description
Red V+ +12VDC input from Controller
Black GND Ground
Brown CLK Clock signal to Controller
Orange DATA Data Signal to Controller
Yellow ACP AC Power failure input acknowledge from Controller. If
your system wiring to HB0312 no use in this line.