
- 2 -
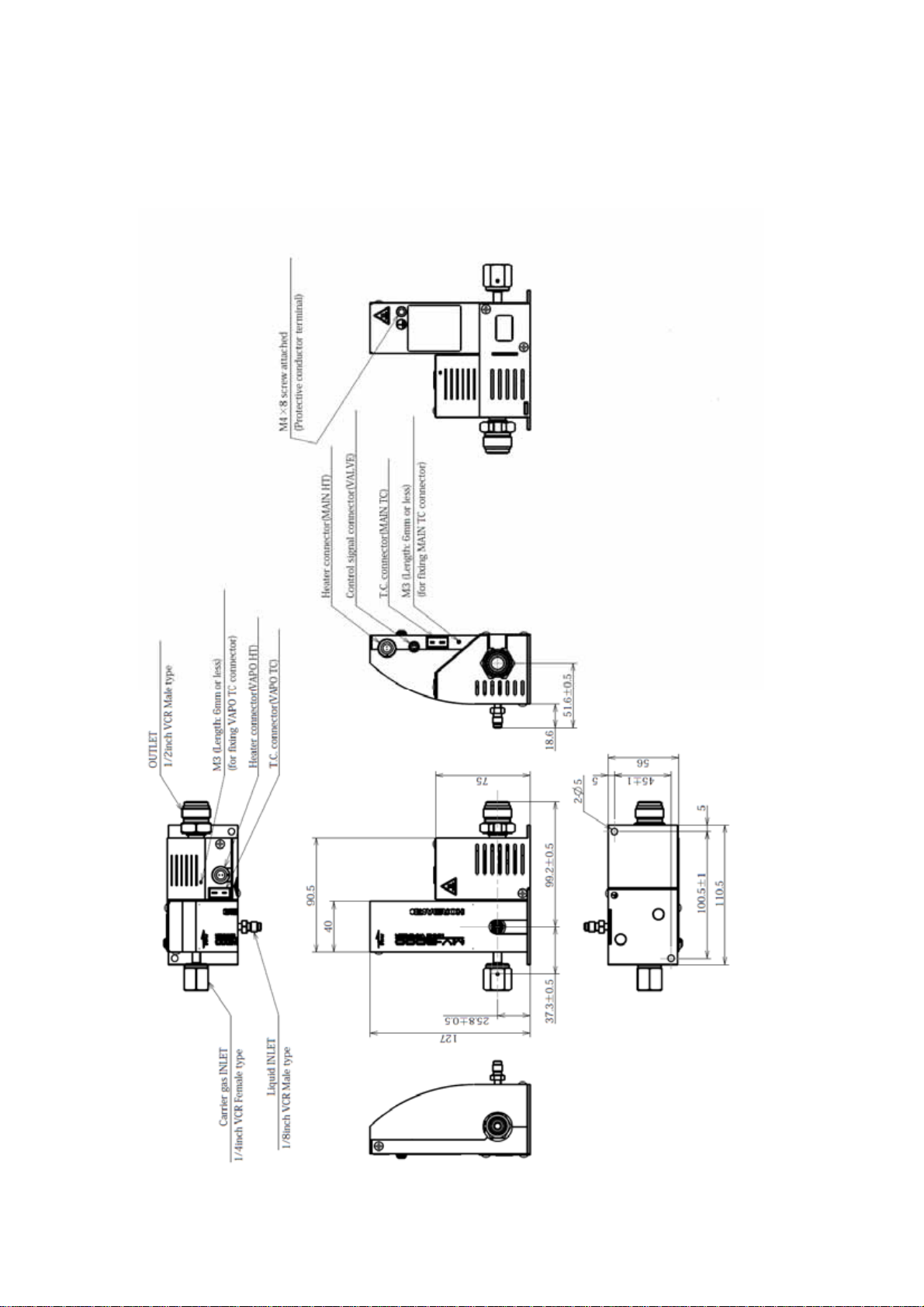
Supplied cables
Name Model Specifications
Valve cable SC-MIV-1MF Cable length: 100 +/- 2 cm
Connector ( MV side): FGJ.00.302.CYMD35 (LEMO)
(LF or XF side) :FGG.00.302.CYC.D35 (LEMO)
MAIN T.C. Cable SC-MIT-2MA Cable length: 200 +/- 10 cm
Connector (MV side):SMP-KM (OMEGA)
(Temp. controller side):Bare wire
VAPO T.C. Cable SC-MVT-2MA
MAIN Heater Cable SC-MIH-2MF Cable length: 200+/- 10 cm
Connector (MV side): FGJ.1B.302.CYMD52 (LEMO)
Connector (Temp. controller side): Bare wire [18AWG]
VAPO Heater Cable SC-MVH-2MF Cable length: 200+/- 10 cm
Connector (MV side): FGK.1B.302.CYMD52 (LEMO)
Connector (Temp. controller side): Bare wire [18AWG]
*1 : As for other materials, consult us. Use a material having a high purity of 99.9999% or more.
*2 : Each of the Mixing valve and the vaporizer unit uses two 100 VA heaters at the working voltage,
and the heater capacity is 200 VA. Do not supply heater power at a voltage higher than this
voltage. Doing so can damage the heaters. When the 120 V AC (200 VA) heaters are used on
100 VAC , the heater capacity is 140 VA. If the amount of heat about 1.2 times the vaporization
latent heat and radiated heat at the full-scale flow rate of generated material can be supplied at a
capacity of 140 VA, the heaters can be used without any problem.
*3 : The valve travel has been adjusted according to the flow rate applicable to each model. The
valve travel has been adjusted at the working temperature. Use the vaporizer within the main
unit temperature setting recommended by us 10C.(Even 140 C is a maximum in the case of
140 C specification.) The maximum flow rate during actual operation will be determined
depending on the Liquid flow meter to be used in combination.
*4 : As for the wetted materials, the models differ in the material of the seat of the flow rate control
valve. The P (PFA) type valves are standard because seat leakage owing to particles and
product hardly occurs. For some materials having high permeability, it is necessary to use the
M type (SUS316L) valves.
*5 : The maximum operating temperatures of the mixing valve and the vaporizer are 140C and
200C. However, the temperature settings vary depending on the liquid material to be used and
vaporization conditions. When actually vaporizing, use the units at the temperatures specified
by us. The valve travel has been adjusted at the temperatures specified by us.
*6 : The temperature switch is connected also with the control part and the vaporizer part at a heater
and series. When the temperature switch operates by a rise in heat, the electric supply to a
heater is disconnected and carries out a temperature fall. A temperature switch is a self-hold type.
In order to make it return, it is necessary to suspend the electric supply to a temperature switch.
(If electric supply occurs to a temperature switch, it is a mechanism in which a temperature
switch's own temperature does not fall, by PTC with a built-in temperature switch.) Where the
current supply source to a temperature switch is suspended, When a temperature switch
becomes about 80 C or less, a power supply comes to be again supplied to a heater. The
temperature switch on each of the mixing valve and the vaporizer is connected in parallel with the
heaters. The contact of temperature switch will be ”open”, when temperature is abnormal
compared with the preset temperature.
*7 :MV-2□□□-□V□models have integrated pneumatic valves (NC) for shutting off the liquid. For the
pneumatic valves, nickel alloy, SUS316L and polyimide parts are used as wetted material.
Conformable Directive
This equipment conforms to the following standards;
・[the Low Voltage Directive] EN61010-1: 2010(Ed3.0)