Using the Watchdog Timer in XMC7000 family
MCUs
About this document
Scope and purpose
This application note describes how to handle the watchdog timer in XMC7000 family MCUs. It introduces the
functions of the basic watchdog timer and multi-counter watchdog timer and the necessary configurations to
generate faults, interrupts, and reset.
Intended audience
This document is intentded for anyone using XMC7000 family MCUs.
Table of contents
About this document....................................................................................................................... 1
Table of contents............................................................................................................................ 1
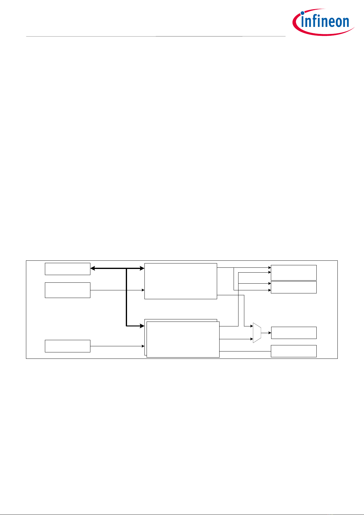
1Introduction .......................................................................................................................... 3
2Basic WDT.............................................................................................................................. 4
2.1 Source clock ............................................................................................................................................5
2.2 WDT timer counter ..................................................................................................................................5
2.3 Register protection..................................................................................................................................5
2.4 Warning interrupt....................................................................................................................................5
2.5 Timeout mode.........................................................................................................................................6
2.6 Window mode..........................................................................................................................................7
2.7 Basic WDT settings ..................................................................................................................................7
2.7.1 Use case..............................................................................................................................................8
2.7.2 Configuring the Basic WDT ................................................................................................................9
2.8 Clearing the basic WDT .........................................................................................................................11
2.8.1 Use case............................................................................................................................................12
2.8.2 Example flow to clear the basic WDT ..............................................................................................12
2.9 Reset cause indication for the basic WDT ............................................................................................12
2.10 Basic WDT registers...............................................................................................................................13
3Multi-counter WDT ................................................................................................................14
3.1 Source clock ..........................................................................................................................................14
3.2 Register protection in MCWDT..............................................................................................................14
3.3 MCWDT interrupts .................................................................................................................................15
3.3.1 Pre-warning interrupt ......................................................................................................................15
3.3.2 MCWDT Subcounter 2 interrupt.......................................................................................................15
3.4 Timeout mode.......................................................................................................................................15
3.5 Window mode........................................................................................................................................16
3.6 Selecting the CPU..................................................................................................................................17
3.7 MCWDT settings.....................................................................................................................................17
3.7.1 Use case............................................................................................................................................18
3.7.2 Configuring the MCWDT...................................................................................................................19