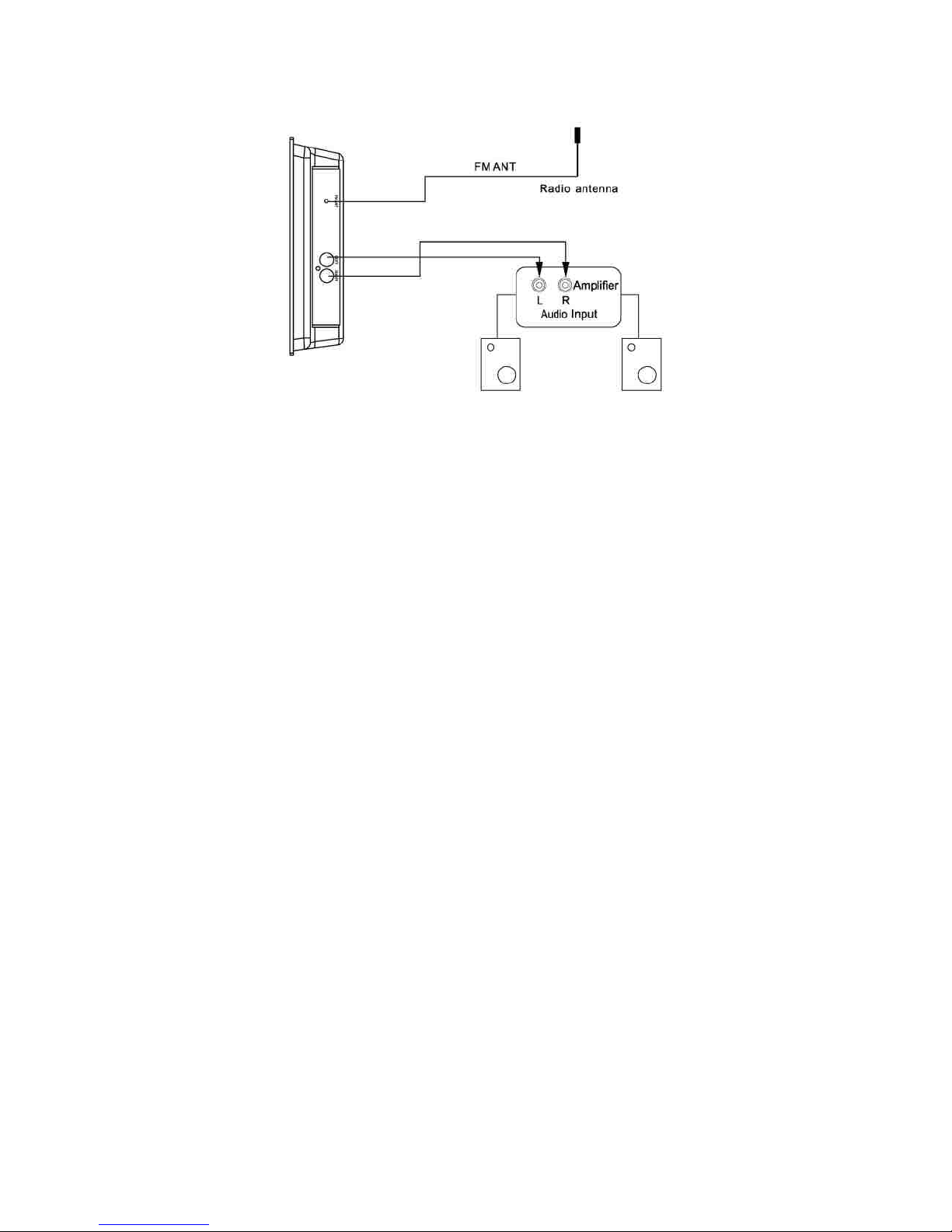
Where to install the product
• Place the product on a straight, rigid and stable place. Do not place the product
on a carpet.
• Do not place the product on top of another that may cause overheating (for
example, a receiver or amplifier).
• Do not place anything underneath the product (for example, CD’s or
Magazines).
Proper ventilation
• Place the product in a sufficiently - aerated place to avoid overheating. Allow at
least 10cm spacing at the back and top of the product, and 5cm spacing on both sides
to prevent overheating.
• Do not place items such as newspapers, tablecloth, curtains, in front of the
ventilating openings.
Do not expose the product to high temperatures, moisture, water and dust.
• The apparatus shall not be exposed to dripping or splashing. No object filled
with liquids, such as vases, shall be placed on the apparatus.
• Do not place other items close to this product that may damage it (for Example,
an object containing water or lightened candles).
• No naked flame sources, such as lighted candles, should be placed on the
apparatus.
Electric supply
• Please unplug the product in case of prolonged non-use.
• If the supply cable is damaged, it must be replaced by the manufacturer or
qualified after-sales personnel to avoid any danger.
• This product must be connected to an electrical supply 230V ~ 50Hz.
• The plus must be assessible after installation
This set employs an optical laser beam system in the CD mechanism designed with built-
in safeguards. Do not attempt to disassemble. Exposure to this invisible laser light beam
may be harmful a the human eye. This is a Class 1 laser product. Use of controls,
adjustments or procedures other than those specified here in may result in hazardous
laser light beam exposure. This compact disc player should not be adjusted or repaired
by anyone except qualified service personnel. The laser mechanism in the set
corresponds to the stylus (needle) of a record player. Although this product uses a laser
pick-up lens, it is completely safe when operated according to directions.
CLEANING DISC
Clean the panel and case with soft dry cloth only, do not apply any kind of thinner,
alcohol or sprays.
HANDLING DISC
- To keep the disc clean, do not touch the play sides of the disc.
- Do not attach paper or tape to the disc. Keep the disc away from direct sunlight or
heat sources.
- Store the disc in a disc case after use
NOTE : It is possible that the products of last generations do not
answer in the same way as the former generations.
Some cuts can occur, without concern for your telephone.
If your iPhone stops in the course of musical reading, to start
again the reading.