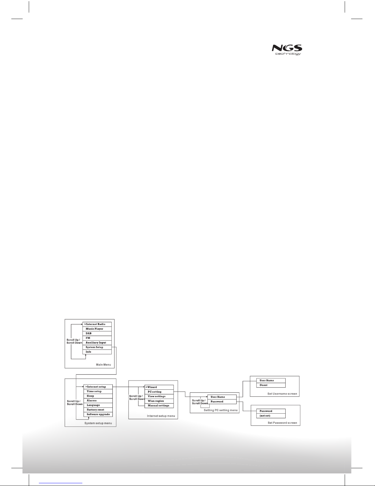
Figure 10: Navigating to PC Settings menu
Setting up the Wi-Fi radio
SETTING UP THE MUSIC PLAYER
There are two Music Player modes available. Each
of them requires different settings, and either one
can be used to playback music from a media server.
SHARED FOLDERS (CIFS)
In order to set up the device to playback music
stored on shared network drives, user name,
password and domain settings must be congured
to work with the PC share settings. This is only
required if the user has set a password on his/her
shared folders.
PC : Domain/Workgroup conguration
The Domain conguration item can be found on a
Windows XP machine as follows:
1. From the start menu, select “Control Panel” >
“System” then select the “Computer Name Tab”.
2. Also the Domain or Workgroup to which the com-
puter belongs is also displayed in this tab.
3. Please set the PC to a Domain or Workgroup.
To do this click on the change button on the
computer name tab. Please set the Domain
name as “MSHOME” (This is the default setting of
Window XP).
4. A reboot of the PC may be prompted if the
Domain or Workgroup has been changed.
PC : Setting up a new user account (Windows XP)
The Wi-Fi Radio requires a user account to be set
up on each PC that you wish to browse. By default
most PCs have at least one user account associated
with it. The user name and password (optional)
needs to be the same on each PC as the Internet
Radio only stores one user name and one password.
For windows XP this can be set up as follows:
1. From the start menu, select Control Panel ->
User accounts
2. From this screen left click the ‘Add …’, and
enter the new user name and the Domain/
Workgroup setting noted above. Select the type
of user (restricted) and then select nish.
3. Select the user just created, select ‘Reset
Password …’ and enter a password for this user.
4. Note the User Name and Password.
Note for Windows VISTA : Users have to turn on the
Guest account via manage user accounts in the control
panel in VISTA, then add access to either ‘Everyone’ or
‘Guest’ on the shared drive. They could create a new
account for the internet radio, with a password, if they
are concerned about security. The Guest account has no
password by default, so the Wi-Fi radio will connect to it
from its factory default settings.
PC : Conguring a shared drive
From the Start menu select My Computer and navi-
gate to the directory you wish to share. Right click
on the directory and select Sharing and Security.
Congure the shared drive as read only, and
ensure that the User Name created above has read
access to the shared folders.