ODROID SmartPower2 Bedienungsanleitung

2023/06/13 00:19 1/20 SmartPower2
ODROID Wiki - https://wiki.odroid.com/
SmartPower2
SmartPower2 is a power-supply which has WiFi connectivity to control the voltage to and switch on/off
a connected device.
You can also monitor the load current and power consumption remotely on your smartphone, tablet
and PC.
Ver. korea
Where to buy

Last
update:
2019/07/22
11:13
accessory:power_supply_battery:smartpower2 https://wiki.odroid.com/accessory/power_supply_battery/smartpower2?rev=1563761613
https://wiki.odroid.com/ Printed on 2023/06/13 00:19
Specifications
WiFi MCU module ESP12E
Output Interface USB Host, terminal block(+, -)
Terminal Block Output Voltage DC 4 ~ 5.3V in 100mV step
Terminal Block Maximum Output Current 5A
USB Host Port Output Voltage DC 4 ~ 5.3V in 100mV step
USB Host Port Maximum Output Current 1A
DC-Jack Input Voltage 9~15V
Measurement Voltage, Current, Watt, Watt-Hour
Display 16×2 I2C Character LCD
Wireless WiFi 802.11 b/g/n 2.4 GHz
Dimensions 52x46mm
weight 18g, 58g(with LCD)
How to use

2023/06/13 00:19 3/20 SmartPower2
ODROID Wiki - https://wiki.odroid.com/
0. Connect the included 15V/4A adapter and plug the output cable in the terminal block.
Ensure the DC plug cable is properly connected to negative(black) and positive(red).
Caution! if you plug it the other way, your board will be seriously damaged.
Without WiFi (Standalone mode)
1. Output Power ON/OFF
You can turn the output power on/off using the tact switch on SmartPower2
2. Power monitoring with 16×2 LCD
We recommend connecting the LCD after disconnecting the main power source.

Last
update:
2019/07/22
11:13
accessory:power_supply_battery:smartpower2 https://wiki.odroid.com/accessory/power_supply_battery/smartpower2?rev=1563761613
https://wiki.odroid.com/ Printed on 2023/06/13 00:19
With WiFi (Connected mode)
The webpage supports IE 11+, Edge 13+, Firefox 47+, Chrome 49+, Safari 9.1+, Opera
41+, IOS Safari 9.3+, Android Broswer 4.4+, Chrome for Android 53+
1. WiFi Connection
Default SSID : smartpower2, Password : 12345678
2. Access Web UI
Default webserver ip : 192.168.4.1

2023/06/13 00:19 5/20 SmartPower2
ODROID Wiki - https://wiki.odroid.com/
1. WiFi Connection 2. Access Web UI
3. Home
Seven Segments : voltage, ampere, watt, watt-hour.
ON/OFF slide : Output power ON/OFF.
Start/Stop slide : Watt-hour measurement Start/Stop.
Voltage slider : Change output voltage.
Save Default Voltage button : Set default voltage.
4. Settings
Auto Run checkbox - Output power ON/OFF automatically when you power on the SmartPower2.
Save Button - Save Network Configuration (SSID, IP Address, Password).
Reset Button - Initialize User Network Configuration (Factory reset)

Last
update:
2019/07/22
11:13
accessory:power_supply_battery:smartpower2 https://wiki.odroid.com/accessory/power_supply_battery/smartpower2?rev=1563761613
https://wiki.odroid.com/ Printed on 2023/06/13 00:19
3. Home 4. Settings
With Telnet (Connected mode)
After connection with WiFi, you can get power data via telnet.
[Voltage],[Ampere],[Power],[Watt hour]
$ telnet 192.168.4.1
5.255,0.451,2.374,0.000
5.256,0.451,2.374,0.000
Receving Power Data via microUSB cable
This feature is available in F/W v1.4 or later.
You can receive power data(current, voltage, power, watt-hour) from your SmartPower2 to your PC or
ODROIDs through serial.
The serial output is available only when the output power is enabled.
Requirement Parameters
115200bps 8N1
no-flow-control

2023/06/13 00:19 7/20 SmartPower2
ODROID Wiki - https://wiki.odroid.com/
1. Connect your SmartPower2 to PC via microUSB cable
2. Run Serial serial console program like putty or minicom
3. Enable power on
LED State
LED State Description
PWR(D1)
off Input power off
on Input power on
blink Output power on
WiFi Status
off no WiFi connection
on WiFi connected
blink Webpage loaded
System Reset
After boot, press the ON/OFF switch for 5 seconds to reset all settings including WiFi.
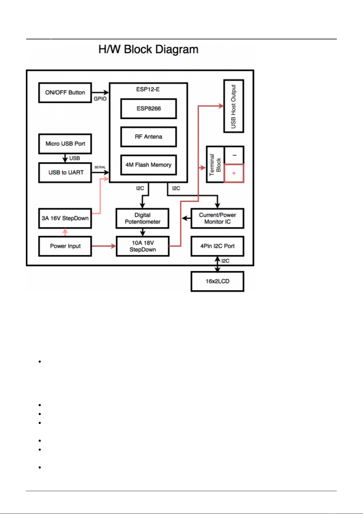
Hardware

Last
update:
2019/07/22
11:13
accessory:power_supply_battery:smartpower2 https://wiki.odroid.com/accessory/power_supply_battery/smartpower2?rev=1563761613
https://wiki.odroid.com/ Printed on 2023/06/13 00:19
Documentation
Schematic
SmartPower2
Data Sheet
MCU - ESP8266 Espressif low power 32-bit MCU
USB to UART - CP2104 single chip usb-to-uart bridge
3A 16V Stepdown - MP1495S High Efficiency 3A, 16V, 500kHz Synchronous Step Down
Converter
Digital Potentional Meter - MCP4652 7/8-Bit Single/Dual I2C Digital POT with Volatile Memory
Current/Power Monitor - ina231 High- or Low-Side Measurement, Bidirectional CURRENT/POWER
MONITOR with 1.8-V I2C Interface
10A 18V Stepdown - MP8762 High Efficiency, 10A, 18V Synchronous Step-down converter

2023/06/13 00:19 9/20 SmartPower2
ODROID Wiki - https://wiki.odroid.com/
Software
Framework - Arduino, Jquery
Build Platform - Platformio, Arduino IDE
Upload the Firmware
Simple instruction for Firmware upload.
Linux
1. Install the requerments
host
$ sudo apt install python-pip git
$ sudo pip install esptool
2. Get the binaries about firmware and web source
host
$ git clone https://github.com/hardkernel/smartpower2.git
$ cd smartpower2

Last
update:
2019/07/22
11:13
accessory:power_supply_battery:smartpower2 https://wiki.odroid.com/accessory/power_supply_battery/smartpower2?rev=1563761613
https://wiki.odroid.com/ Printed on 2023/06/13 00:19
3. Upload
You should check your esp8266 serial number like “/dev/ttyUSB0” or “/dev/ttyUSB1”
host
$ sudo esptool.py --chip esp8266 --port /dev/ttyUSB0 --baud 921600
write_flash 0x00000 prebuilt/firmware.bin 0x100000 prebuilt/spiffs.bin
Windows
The instructions were tested on Windows 10.
1. Get the binaries about firmware and web source from this link
https://github.com/hardkernel/smartpower2/releases
And then, you need to extract the zip file on your work folder.
2. Download and extract the flash tool
flash_download_tools_v3.6.6_0.zip
3. Run the exe file into the folder
4. Select ESP8266

















