
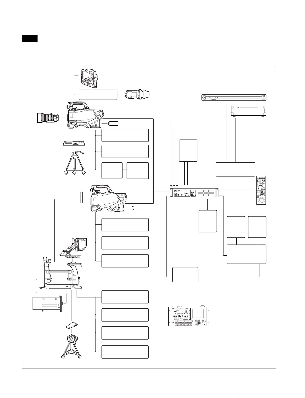
9
is not used, terminate the unused connector at 75 ohms.
When 2 channels are set, both connectors become inputs and
they are terminated at 75 ohms inside the unit.
If the signal used is a 1.0 Vp-p, 75-ohm analog signal, it may
be output from the PROMPTER OUT connector of the video
camera with a frequency bandwidth of 5 MHz, regardless of
signal format.
2REFERENCE connectors (BNC-type)
Input an HD tri-level reference sync signal or SD reference
sync signal (black burst signal, or black burst signal with 10
Field ID) to either of the two connectors.
The input signal is output from the other connector as is (loop-
through output). If loop-through output is not used, terminate
the unused connector at 75 ohms.
The type of reference signal is selected using the setup menu,
or using the MSU-1000 series Master Setup Unit.
For details on the setup menu, contact a Sony service or sales
representative.
When a black burst signal with a 10 Field ID is input, 10F BB
on the <GENLOCK> page of the SYSTEM OPERATION
menu must be set to ON.
kRETURN VBS IN 3/4 (VBS return video input 3/4)
connectors (BNC-type)
Two different VBS return video input signals may be received
independently.
The selection of RET 3 or 4 is made by the return switch of the
video camera. The type of input signal on RET 3 and 4 may be
set individually using the setup menu, or using the MSU-1000
series Master Setup Unit. An aspect ratio may also be
selected for SD signals.
For details on setup menu operations, contact a Sony service
or sales representative.
Refer also to the Master Setup Unit manual.
l3G/HD SDI OUTPUT (SDI output) connector (SLOT2)
(BNC-type)
The signal from the video camera may be output as four 3G-
SDI signals, HD-SDI signals or SD-SDI signals. They can
output signals with superimposed text characters and
markers.
For details on settings, contact a Sony service or sales
representative.
mNETWORK TRUNK connector (RJ-45 8-pin)
Used to connect the NETWORK TRUNK connector of the
device connected to the camera with the network connection
device.
nOUTPUT area
1VBS MONITOR (VBS monitor output) connector (BNC-
type)
Outputs an SD analog video signal.
2CHARACTER/SYNC (character output / sync signal
output) connector (BNC-type)
Outputs the self-diagnostic results or setup menu of the unit as
an SD analog video signal. If CHARACTER/SYNC OUT on the
<I/F SETTINGS> page of the MAINTENANCE menu is set to
SYNC, this connector can also be used as the sync signal
output (SYNC) connector. An SD composite sync or HD tri-
level sync signal will be output from the internal sync signal
generator.
For details on how to select the signal, contact a Sony service
or sales representative.
o-AC IN (AC power input) connector
Use the specified AC power cord to connect to an AC power
supply. The AC power cord can be secured to this unit, using
the plug holder (optional).
HKCU-IP43F Networked Media Interface
Board (Option)
For safety, only a qualified technician with service training
should perform tasks inside the unit.
The HDCU4300 supports IP output of a single 4K signal or
dual HD signals by installing an HKCU-IP43F in the
HDCU4300.
HDCU4300 software version 1.11 or later is required. In
addition, an OTM-10GSR1 or other SFP+ module is required
to use IP output.
For details about installation, contact a Sony service or sales
representative.
aNMI-LAN connectors (SFP+)
These connectors output IP video signals and audio. The
output signal format is the same as the format set for SLOT4.
HKCU-4002 12G-SDI Extension Kit
(Option)
For safety, only a qualified technician with service training
should perform tasks inside the unit.
The HDCU4300 supports 4K 2-system 12G-SDI output or 6G-
SDI output by installing an HKCU-4002 in the HDCU4300.
HDCU4300 software version 1.50 or later is required.
For details about installation, contact a Sony service or sales
representative.
Note
Note
Note
1