
These instructions refer to the following controller:-
SAC 5 230V a.c. 50Hz Maximum Operating current:- 1.7A
IMPORTANT: READ THESE INSTRUCTIONS BEFORE COMMENCING INSTALLTION.
DO NOT install this product in areas where the following may be present or occur.
• Excessive oil or grease laden atmosphere
• Corrosive or flammable gases, liquids or vapours.
• Ambient temperatures higher than 40°C or less than -5°C.
• Relative humidity above 95%
SAFETY AND GUIDANCE NOTES
A. All wiring must be in accordance with the current IEE Regulations, or the appropriate standards of
your country.
B. The control switch should be provided with a local double pole isolator switch having a contact
separation of at least 3mm.
C. Ensure that the mains supply (Voltage, Frequency and phase) complies with the rating label.
D. The control switch should only be used in conjunction with the appropriate Vent-Axia product.
E. It is recommended that the connection to the terminal box be made with flexible cable/conduit.
F. This control switch should not be used where it is liable to be subject to direct water spray from
hoses etc.
INSTALLATION
The controller is suitable for surface mounting only. Remove front cover and ensure back box is securely fixed to the
wall in a well-ventilated area. Route supply and load cables through the “knock-out” holes provide
If the controller is mounted on a conductive (metal) surface, that surface must be earthed.
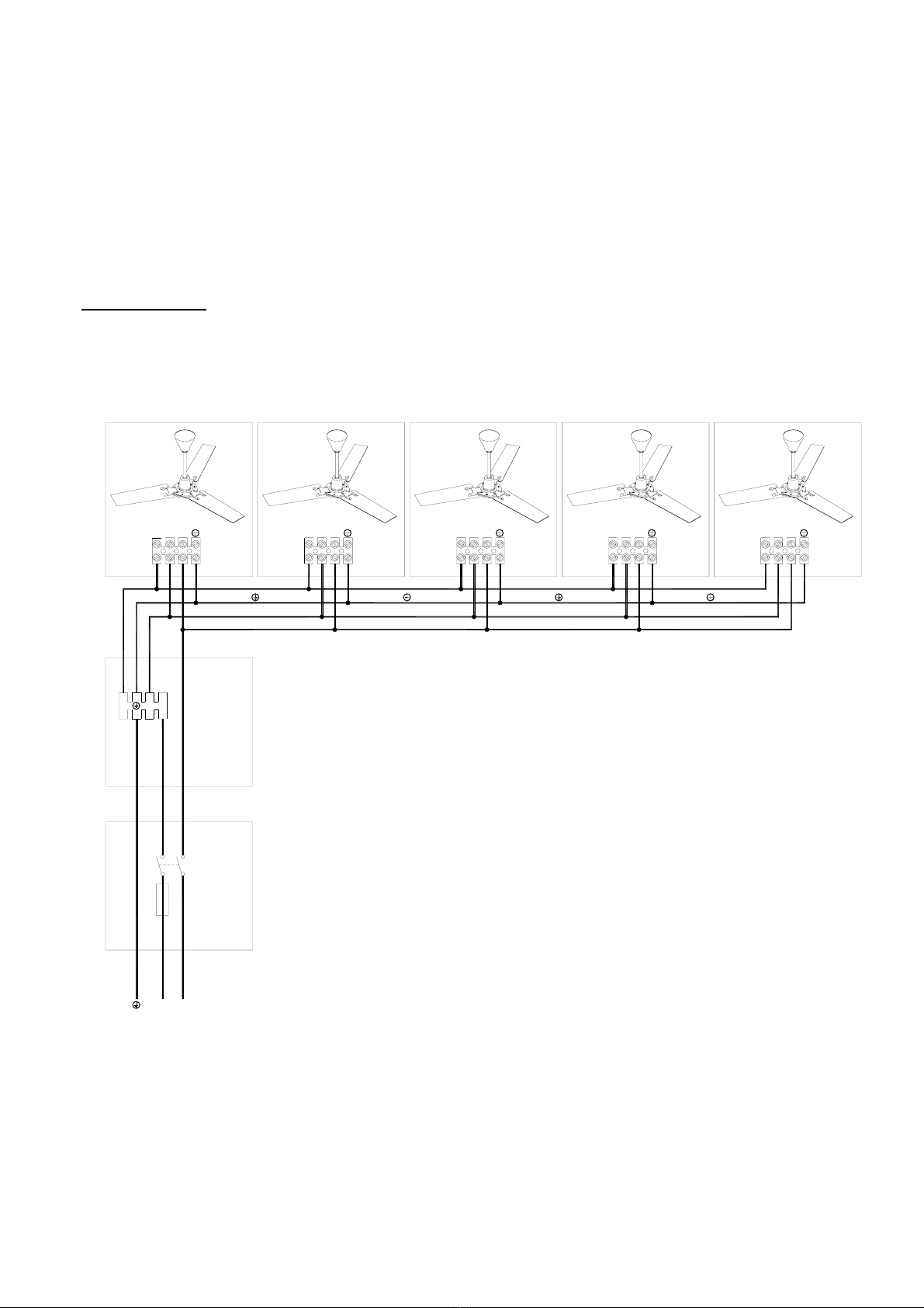
GENERAL WIRING
WARNING:-The control Equipment Must Be isolated from the power supply during installation and/or
maintenance. The Equipment must be earthed.
Connect the power supply from the local isolator (via any appropriate controls if fitted) and the load supply to the back
box via an appropriate cable gland. Refer to the wiring diagram.
Ensure that all earth connections have been made.
After completing and checking the connections to the controller replace the front cover ensuring that it is correctly
seated in place. Ensure that all cable gland/grommet fixings and lid fixings are tightened correctly to prevent water
ingress.
OPERATION
Switch on the mains supply and select either Forward or Reverse via the control rocker switch. Check required
rotation of fan and turn the control knob from minimum to maximum to ensure the fan operates correctly.
The minimum speed is preset and does not normally need adjusting. If adjustment is necessary ensure control knob is
set to minimum speed, and then remove the front cover to access the adjustment potentiometer (Labelled minimum
voltage).
Warning:- When adjusting potentiometer mains voltage is present. It is the responsibility of the user to
ensure compliance with all statutory safety regulations.
Ensure that at the selected minimum speed the fan will start from stationary for both directions of rotation otherwise
overheating and damage to the fan may occur.