
P. 1 / 12
Profibus DP – CBF-B1/CBFF-B1 Burner Control Box
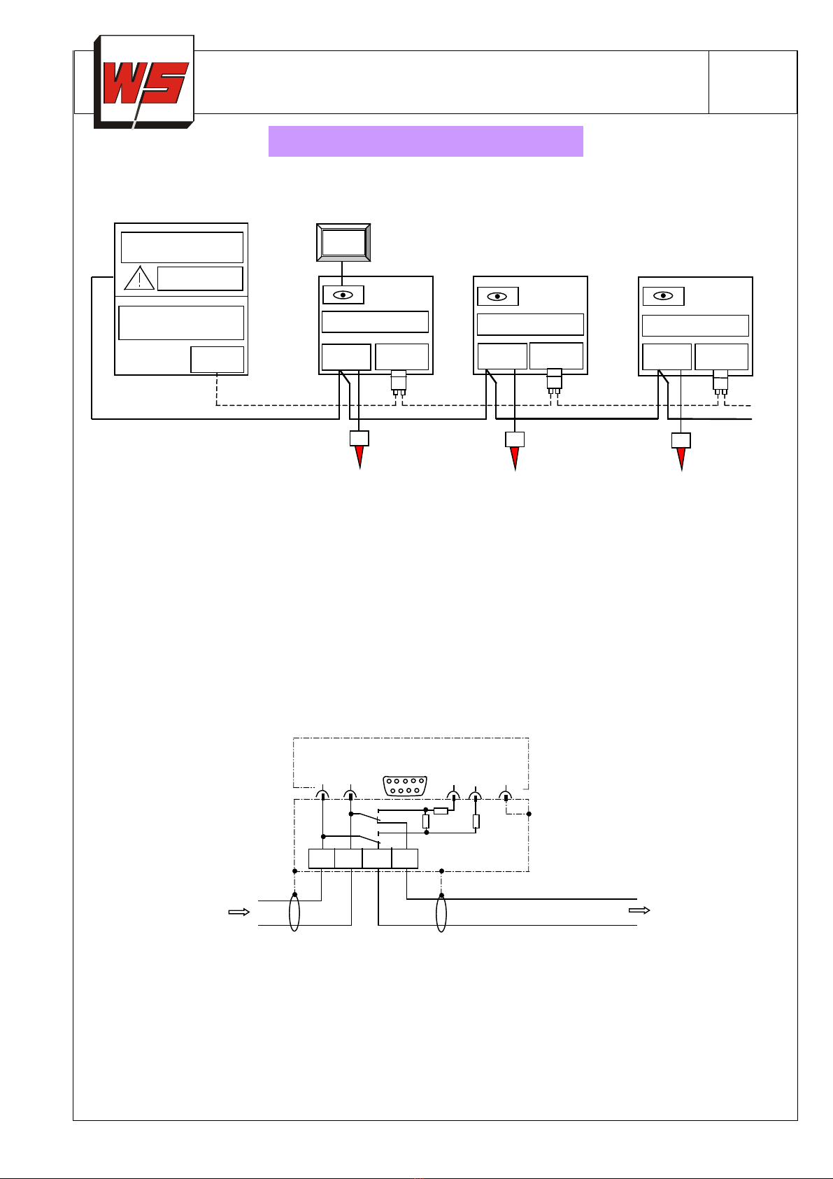
vor00161
WS CBF-
/CBFF burner control boxes with Profibus DP
combine
essential control components such as flame relay,
ignition trans
former, manual and auto operation, as well as
status display in a compact metal housing. Mounted near
individual burners they are designed for continuous as well
as intermittent operation.
Two models are available:
(CBF-B1*) (Control Box Flame-Profibus) for Rekumat
®
burners in flame mode only
(CBFF-B1*) (Control Box FLOX-Flame-Profibus) for R
kumat
®
-burners in flame mode, FLOX
®
or FLOX
®
-Flame mode
The control boxes include extensive diagnostic capa
for ease of start-
up, maintenance and trouble shooting.
The built in two-
digit display can visualize program status,
flame signal strength and device parameter settings. In
manual mode it is possible to start burners step-by-step.
A PC or laptop computer can be connected to indi
control boxes via an optical interface cable. WSSoft e
ables user access to device parameters as well as detailed
diagnostic and data logging functions. WSSoft and the i
terface cable are optional features.
Substantial savings in engineering-, installation-
commis
sioning costs can be achieved when utilizing
Profibus capabili
ties. A two wire bus system communicates
all burner related control signals and status information b
tween a central process control unit (e.g. SPS) and dece
tralized CBF/CBFF control boxes.
Power supply and safety relevant signals such as in
and FLOX/flame release signals can be hardwired directly
to the control boxes (see Fig. 1).
Individual control boxes are co
nnected to the bus system
via a separate plug connector, which has two terminals for
incoming and outgoing bus wires. Control boxes at the end
of a bus sys
tem may be terminated by means of an easily
accessible switch, enabling a termination resistor.
*) –
B1 with Profibus DP ® registered trademark of WS GmbH
•Standard-Hardware with integrated flame relay and cus-
tomizable Software in a cast aluminum hous
(200x200x110mm). Protection rating IP54.
•Connection terminal for power supply 230V 50/60 Hz (op-
tional 115V AC).
•Works with grounded or ground free grid.
•Release signal input 230V AC (optional 115V AC) via proc-
ess safety interlock (load for ignition transformer and con-
nected solenoid valves are present).
•
Ignition transformer optional inside control box or external
mount.
•Dynamic self supervision with adjustable sen
flame relay strength and flame relay safety times.
•Flame supervision via flame rod (1 or 2 elec
probe
•Intermittent or constant operation (only with ionisation)
•Configurable failure response (e.g. reset, multiple reset,
air purge after reset)
•Air volume supervision via delta-p switch.
•Configurable control parameters (Min. On and Off times,
air valve lag time)
•
Configurable air valve control with air valve closure in case
of fault
•Cooling air utilizing combustion air valve or optional addi-
tional cooling air valve via Profibus cooling signal.
•Profibus DP interface
incl. Connector and configurable
Profibus address switches includes GSD file.
•Profibus DP control (remote reset, heat de
purge, cooling).
•Profibus DP burner status outputs.
•
Program status, ionization current and fault displayed
(LED)
•Manual operation for burner tuning and diagnosis
•Manual reset button on control unit housing (Reset-
button)
•Access to burner fault information, diagnostics and statisti-
cal information (cont. tally of faults, operating hours, burner
on times, ignition attempts etc.)
for service and mainte-
nance via optical interface cable and WSSoft.
•POC function (proof of closure) for main valve switch (pa-
rameterizeable)
Additional features of CBFF-B1-control box:
•Failsafe inputs for activation of FLOX/Flame mode with in-
tegrated gas valve switching FLOX/Flame.
•FLOX gas valve can be connected.
•
Input for supervision of air purge and combustion air flow
in FLOX mode via delta-p switch.
Decentralized Burner Control Box in a compact
metal housing for WS-REKUMAT
-
mode (CBF-B1) and FLOX
-Flame mode (CBFF-
Picture 1 –
WS CBF-/CBFF burner control box