
Table of Contents Page
1ABOUT THIS PANEL.....................................................................................................................................4
1.1 PRODUCT OVERVIEW .........................................................................................................................4
1.2 CABINET DETAILS ...............................................................................................................................5
1.3 CIRCUIT BOARDS ................................................................................................................................6
1.4 MAIN PCB TERMINALS........................................................................................................................8
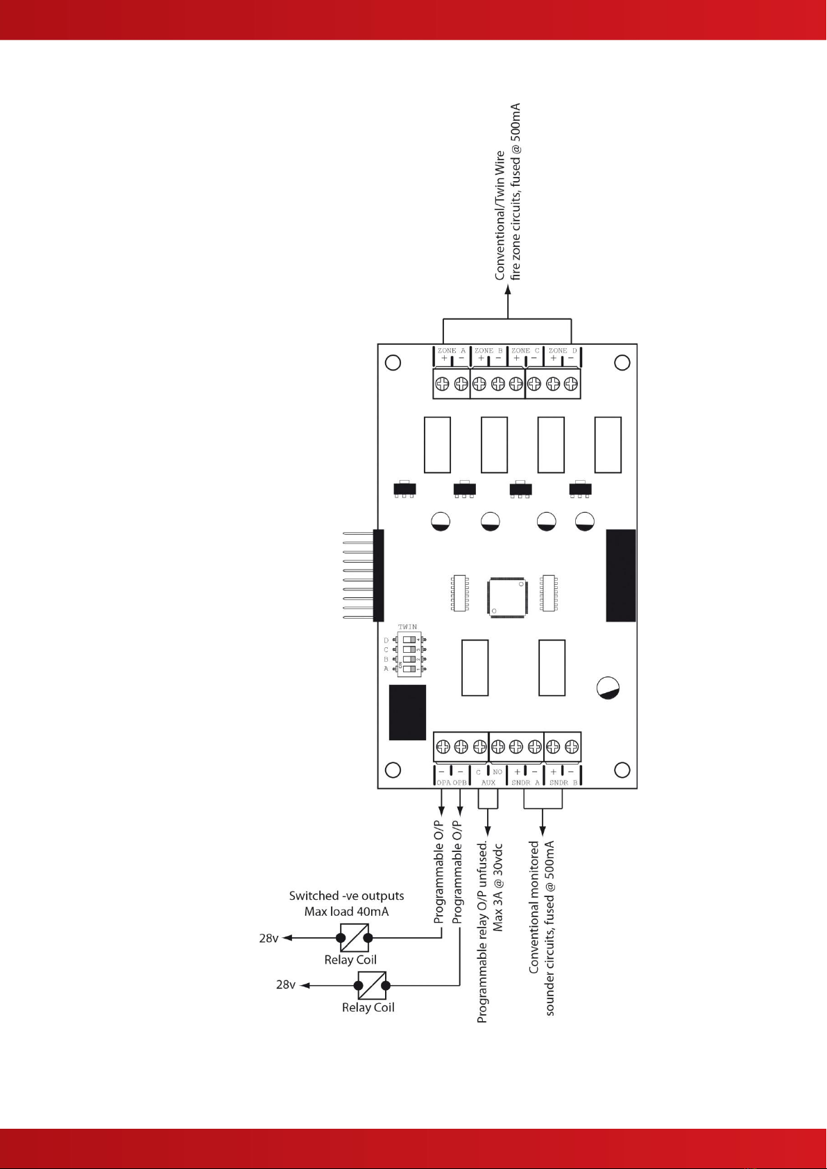
1.5 ZONE CARD TERMINALS ....................................................................................................................9
1.6 TECHNICAL SPECIFICATION............................................................................................................10
1.7 POWER SUPPLY MODULE................................................................................................................11
2DESIGN CONSIDERATIONS.......................................................................................................................12
2.1 SYSTEM DESIGN &PLANNING.........................................................................................................12
2.1.1 CABLE TYPES & LIMITATIONS .....................................................................................................13
2.1.2 CABLING .........................................................................................................................................13
2.1.3 CABLE LENGTHS...........................................................................................................................13
2.1.4 MAINS PROVISION.........................................................................................................................13
2.2 GENERAL CONVENTIONAL SYSTEM SCHEMATIC........................................................................14
2.3 GENERAL TWIN WIRE SYSTEM SCHEMATIC..................................................................................15
3INSTALLATION............................................................................................................................................16
3.1 SAFETY ...............................................................................................................................................16
3.2 ESD PRECAUTION .............................................................................................................................17
3.3 GENERAL............................................................................................................................................17
3.4 MOUNTING THE CABINET.................................................................................................................17
3.5 MAINS CONNECTIONS ......................................................................................................................18
3.6 CONNECTING THE BATTERIES........................................................................................................19
3.7 BATTERY CHARGING VOLTAGE CHECKS......................................................................................19
4SETUP & PROGRAMMING .........................................................................................................................20
4.1 TWIN WIRE MODE ..............................................................................................................................20
4.2 ZONE INTERFACE FUNCTION ..........................................................................................................21
4.3 LEVEL 3ENGINEERING OPTIONS....................................................................................................22
4.4 OPTIONS INDEX .................................................................................................................................23
5OPERATING.................................................................................................................................................48
5.1 PANEL CONTROLS &INDICATIONS ................................................................................................48
5.1.1 Status LED Indicators ......................................................................................................................49
5.1.2 Keypad.............................................................................................................................................49
5.2 DISABLE MODE..................................................................................................................................50
5.3 TEST MODE.........................................................................................................................................51
5.4 FAULT DIAGNOSIS.............................................................................................................................52
5.5 FUNCTIONALITY DURING ASYSTEM FAULT .................................................................................53
5.6 USER INSTRUCTIONS........................................................................................................................53
6SERVICE & MAINTENANCE.......................................................................................................................54
6.1 THE NEED FOR MAINTENANCE .......................................................................................................54
6.2 DUTIES OF THE RESPONSIBLE PERSON........................................................................................54
6.3 ROUTINE MAINTENANCE &TESTING..............................................................................................54
6.3.1 DAILY...............................................................................................................................................54
6.3.2 WEEKLY..........................................................................................................................................54
6.4 PERIODIC INSPECTION &SERVICING.............................................................................................56
6.4.1 SCHEDULE OF TESTING LOG BOOK...........................................................................................57
6.4.2 FALSE ALARMS, FAULTS & ENGINEER VISIT LOG BOOK ........................................................61
www.acornfiresecurity.com
www.acornfiresecurity.com