
v IDK-2119 User Manual
Contents
Chapter 1 Overview...............................................1
1.1 General Description .................................................................................. 2
1.2 Specifications ............................................................................................ 2
1.2.1 LCD Panel..................................................................................... 2
1.2.2 LED Driver Board.......................................................................... 2
1.2.3 Touch Screen (R series) ............................................................... 2
1.2.4 Environment.................................................................................. 2
1.3 Mechanical Characteristic ......................................................................... 3
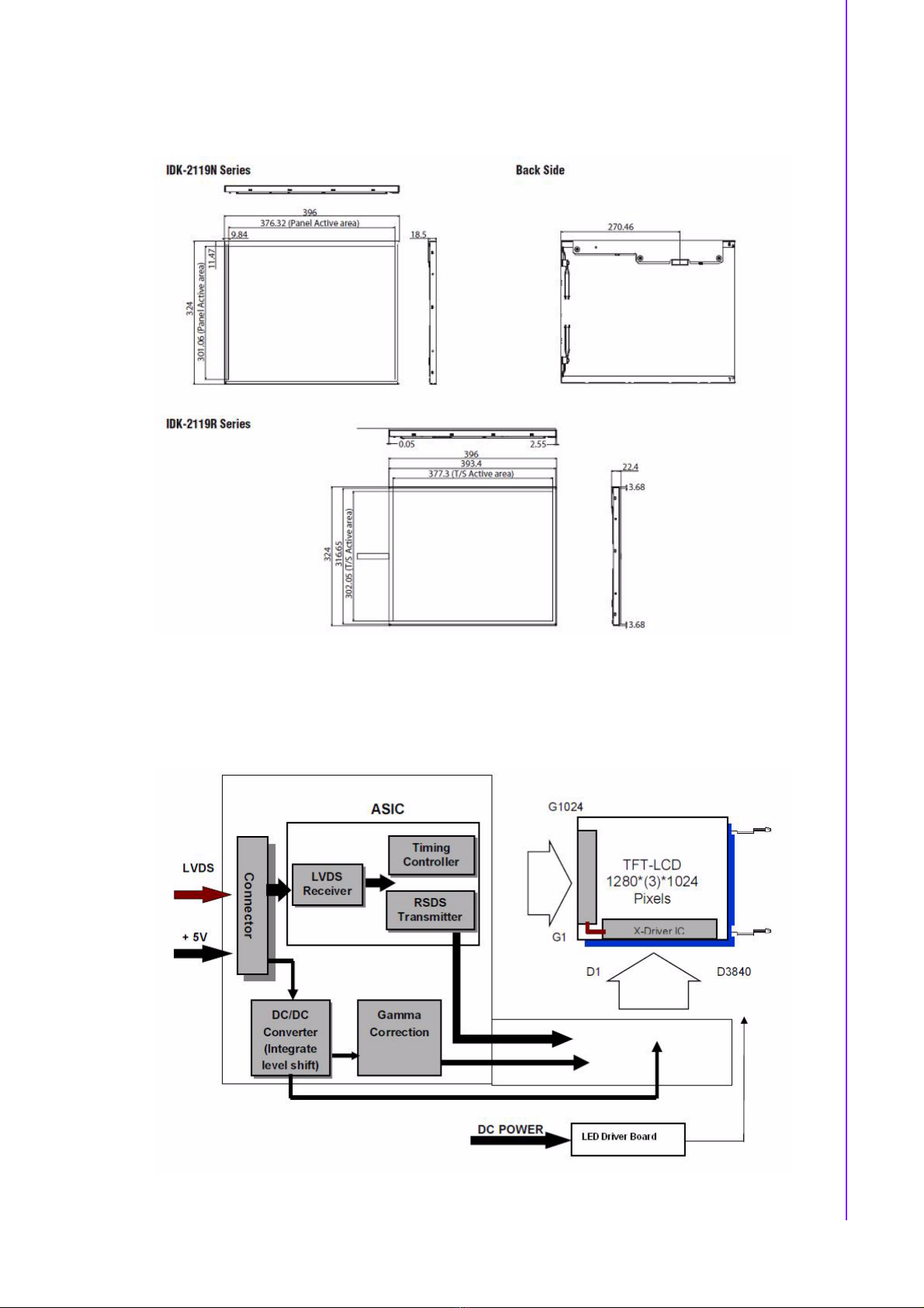
1.4 Functional Block Diagram ......................................................................... 3
Figure 1.1 Function block diagram .............................................. 3
1.5 Touch Screen driver.................................................................................. 4
1.6 Absolute Maximum Ratings ...................................................................... 4
1.6.1 Absolute Ratings of TFT LCD Module .......................................... 4
1.6.2 Absolute Ratings of Backlight Unit................................................ 4
1.6.3 Absolute Ratings of Environment.................................................. 4
Chapter 2 Electrical Characteristics....................5
2.1 Power Specification................................................................................... 6
Table 2.1: Power specification..................................................... 6
2.1.1 Signal Electrical Characteristics.................................................... 6
Table 2.2: Signal electrical characteristics .................................. 6
2.2 Backlight Driving Conditions ..................................................................... 7
Table 2.3: Backlight driving conditions ........................................ 7
Chapter 3 Signal Characteristics.........................9
3.1 Pixel Format Image ................................................................................. 10
3.2 Pin Description ........................................................................................ 10
Table 3.1: Pin Description ......................................................... 10
3.3 The Input Data Format ............................................................................ 11
3.4 Interface Timing ...................................................................................... 12
3.4.1 Timing Characteristics ................................................................ 12
Table 3.2: Timing Characteristics .............................................. 12
3.4.2 Input Timing Diagram.................................................................. 12
3.5 Power ON/OFF Sequence ...................................................................... 13
Chapter 4 Connector & Pin Assignment...........15
4.1 TFT LCD Module..................................................................................... 16
4.1.1 Connector ................................................................................... 16
Table 4.1: Connector ................................................................. 16
4.1.2 Pin Assignment ........................................................................... 16
Table 4.2: Pin Assignment......................................................... 16
4.2 Backlight Unit .......................................................................................... 16
4.2.1 Signal for LED light bar connector .............................................. 17
4.2.2 LED Driver Board........................................................................ 17
Table 4.3: Specification ............................................................. 17
Table 4.4: Input connector pin define ........................................ 18
Table 4.5: Output connector pin define ..................................... 18
Figure 4.1 Dimension................................................................. 18