
VIDEOPORTERO DIGITAL - DIGITAL VIDEO DOOR ENTRY SYSTEMS - VIDEOPORTIER NUMÉRI UE
FUNCIONAMIENTO DEL SISTEMA DIGITAL CON TECLADO
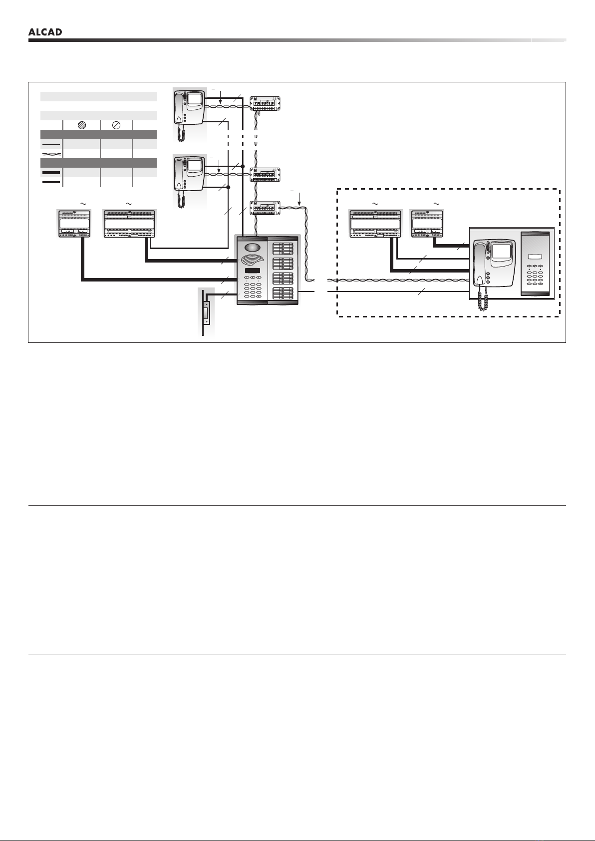
OPERATION OF THE DIGITAL SYSTEM WITH KEYPAD
FONCTIONNEMENT DU SYSTÈME NUMÉRI UE À CLAVIER
REALIZAR UNA LLAMADA A UNA VIVIENDA - MAKING A CALL TO A FLAT - REALISATION DUN APPEL A UN LOGEMENT
Para llamar a una vivienda, marque el código de la misma en el teclado de la placa de calle. El número de dígitos que de erá
teclear, dependerá del valor que haya configurado en la placa de calle (Posición 8 del menú de configuración, consulte páginas
27, 28 Y 29). El código marcado aparecerá mostrado en el display de la placa. A continuación pulse la tecla .
Nota: En caso de error al introducir el código, pulse la tecla C y marque de nuevo el código.
To make a call to a dwelling, key in its code on the keypad of the entrance panel. The number of digits which must be keyed in
will depend on the value which has been configured in the entrance panel (Position 8 from the configuration menu, pages 27, 28
and 29). As the code is keyed in, it will appear in the display of the panel. Press the key.
Note: If an error occurs while entering the code, press the C key and enter the code again.
Pour réaliser un appel à un logement, composez le code de celui-ci sur le clavier de la plaque de rue. Le nom re de chiffre quil
faudra composer, dépendra de la valeur configurée dans la plaque de rue (Position 8 dans le menu configuration, pages 27, 28 et
29). Le code composé apparaîtra sur le lécran de la plaque, ensuite appuyez la touche .
Remarque: En cas derreur dans lintroduction du code, appuyez la touche C et composer de nouveau le code.
Llamada a vivienda con código 12
Call made to dwelling with code 12
Appel à logement avec code 12
Vivienda con código 12
Dwelling with code 12
Logement avec code 12
ACTIVACIÓN DE ABREPUERTAS DESDE LA PLACA DE CALLE
ACTIVATING THE ELECTRIC LOCK FROM THE ENTRANCE PANEL
ACTIVATION DES GÂCHES DEPUIS LA PLA UE DE RUE
REALIZAR UNA LLAMADA A LA CONSERJERÍA - MAKING A CALL TO CONCIERGE - REALISATION DUN APPEL A CONCIERGERIE
Para llamar a la conserjería, pulse la tecla C en el teclado de la placa de calle y a continuación pulse la tecla .
To make call to conciergerie, press the C key on the keypad of the entrance panel and press the key.
Pour realiser un appel à le conciergerie, appuyez la touche
C
sur le clavier de la plaque de rue, ensuite appuyez la touche .
Pulse la tecla . A continuación introduzca uno de los códigos de apertura de puerta configurados previamente (Posiciones
14, 15, 16 y 17 del menú de configuración consulte páginas 27, 28 Y 29).
Nota: En caso de error al introducir el código de apertura de puerta, pulse la tecla C, a continuación pulse la tecla y
marque de nuevo el código. Con código correcto, el a repuertas se activará durante el tiempo que se haya configurado,
encendiéndose al mismo tiempo el led verde de la placa. Si el código no es correcto, la placa emitirá un tono de error,
encendiéndose al mismo tiempo el led rojo de la placa.
Press the key . Then enter one of the door-opening codes previously configured (Positions 1 , 15, 16 and 17 from the
configuration menu, pages 27, 28 and 29).
Note: If an error is made while entering the door-opening code, press the key C, then press the key and enter the code
again. If the code is correct, the electric lock will be activated for the period of time which has been configured; at the same time,
the green led on the entrance panel will light up. If the code is not correct, the panel will emit an error tone while the red led on
the panel will light up .
Appuyer la touche , ensuite introduire un des codes de la gâche configuré auparavant. (Positions 14, 15, 16 et 17 dans le
menu configuration, pages 27, 28 et 29)
Remarque: En cas derreur lors de lintroduction du code de la gâche, appuyer sur la touche C, ensuite appuyer sur la touche
et composer à nouveau le code. Avec le on code, la gâche sactivera pendant le temps configuré, en même temps la led
verte de la plaque sallumera. Si le code est incorrect la plaque émettra une tonalité derreur, en allumant en même temps la
led rouge de la plaque.
Código de apertura de puerta
Door-opening code
Code de la gâche Código incorrecto
Code not correct
Code incorrect
1 2 3
4 5 6
78
C0
9
1 2 3
4 5 6
78
C0
9
1 2 3
4 5 6
78
C0
9
1 2 3
4 5 6
78
C0
9
1 2 3
4 5 6
78
C0
9
1 2 3
4 5 6
78
C0
9
BRR
4