
Installation
Installation considerations
If you choose to install the amplier by yourself, please read the entire owner’s manual carefully.
Before you start your installation, please take all steps into consideration.
If in doubt, please go to www.b2audio.com for authorized distributors / dealers that will be able to
congure your set up & ensure the warranty of your amplier.
Disconnect the negative (-) battery cable before mounting or making any connection.
Check the battery & alternator ground (-) connection. Make sure they are properly connected/dimensioned
& free of corrosion. Before selecting a mounting location for the amplier, please take cooling & safety
into consideration. Avoid areas with excessive vibration & up side down installation!
In order to avoid excessive heat from the amplier, it is recommended to nd a mounting location
that allows for vertical positioning of the heatsink ns. For safety purposes, install the amplier in a dry and
well ventilated location and make sure no cables or other harness of the car is interfaced with the mounting
location or will present a hazard to the car’s cable, control cables, fuel lines/tanks, hydraulic lines or other
components of the vechicle. Route the RCA cables away from high current wires, if possible run RCA, Power and Speaker
cables individually and with a good distance from each other.
12V (Power connection)
Before mounting the amplier, disconnect the negative (-) wire from the battery to protect any accidental
damage to the amplier or the audio system. The amplier is equipped with quad 0 AWG power & ground
terminals. It is crucial that all terminals are used with the adequate cable to ensure correct operation.
Connect the power cables to the power terminal labeled as +12V.
The amplier is not equipped with fuses, so external fuses are required at both the battery and the amplifer.
Connect one end of the fuse holder to the power cable and the other end of the fuse holder to the positive
battery terminal within 8’’ /20 cm of the same cable. The same shall be done at the other end of the cable that
connects to the amplier. The fuses will protect the system and the vehicle against the possibility of
a short circuit in the power cable. Make sure that the fuses and the fuse holder is according to the system requirements.
GND (Ground connection)
Locate a secure grounding connection as close as possible to the amplier.
Make sure the location is clean and provides a direct electrical connection to the chassis of the vehicle.
Connect one end of an equal sized cable as the positive cable to the location of ground.
It is important that the ground cable is as short as possible, but no longer than 20’’ / 50 cm at maximum.
Run one end of the cable to the grounding point. Run the other end of the cable to the mounting location.
Connect the ground cable to the terminals labeled as GND.
REM ( REMOTE CONNECTION )
Run a remote turn on cable from the switched +12 V source.
This may be a toggle switch, a relay, the source unit's remote ouput cable or power antenna trigger cable.
Connect the remote turn on cable to the power terminal labeled as REM. The REM out terminal is mainly intended for
connection of another amplier ran in a chain, but it can also be used for other units.
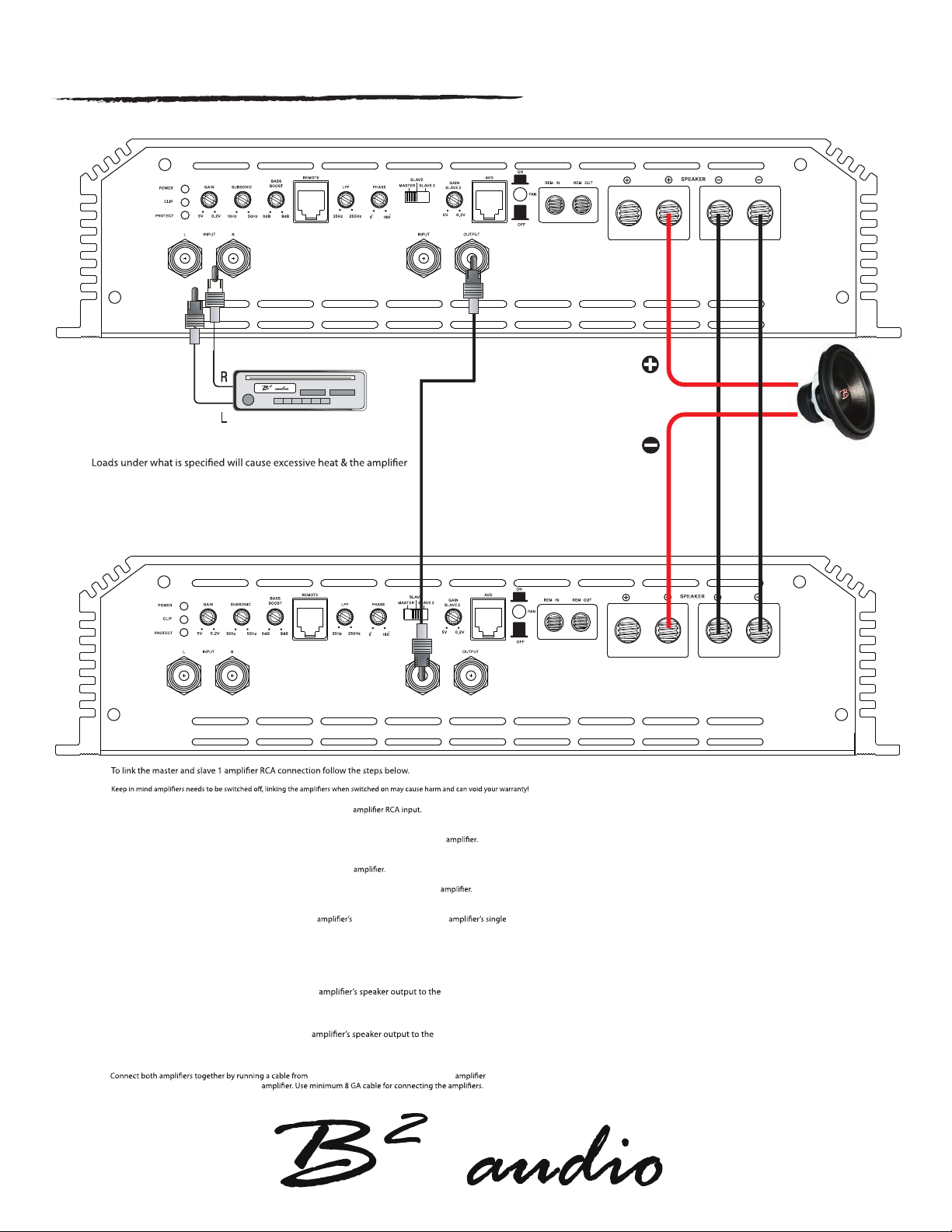
INPUT (RCA CABLE)
Run the RCA cables away from the high current cables / speaker cables and connect to the amplier.
Use high qualtity cables with a secure grounding point to avoid amplier malfunction and / or alternator whine.
7
Power connectors
Preparation