
8W-43 AIRBAG SYSTEM
Component Page
Airbag-Driver Squib 1 ................8W-43-4
Airbag-Driver Squib 2 ................8W-43-4
Airbag-Passenger Squib ...............8W-43-4
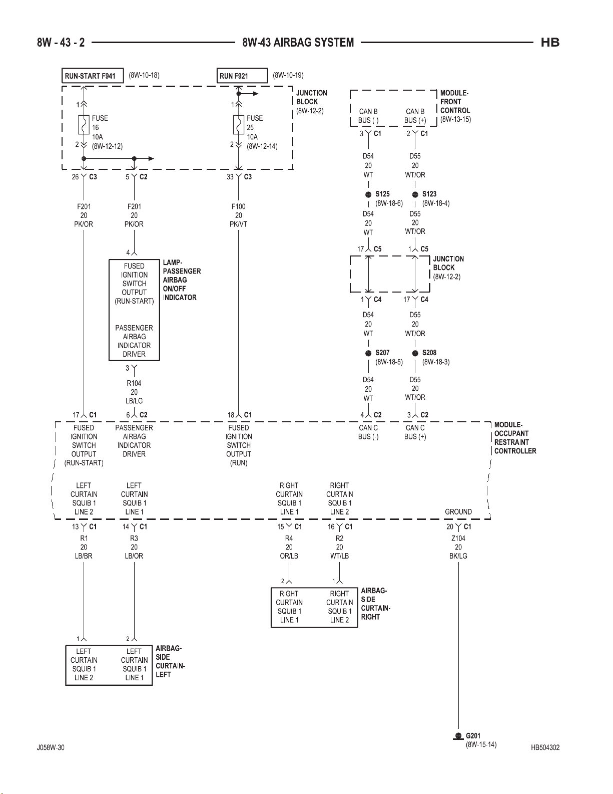
Airbag-Side Curtain-Left ..............8W-43-2
Airbag-Side Curtain-Right .............8W-43-2
Clockspring ........................8W-43-4
Fuse 16 ..........................8W-43-2, 6
Fuse 25............................8W-43-2
Fuse 33............................8W-43-6
G201 ..............................8W-43-2
G306 ..............................8W-43-6
Junction Block ....................8W-43-2, 6
Lamp-Passenger Airbag On/Off Indicator . . 8W-43-2
Module-Front Control ...............8W-43-2, 6
Module-Occupant Classification .......8W-43-6, 7
Module-Occupant Restraint
Controller ..................8W-43-2, 3, 4, 5
Component Page
Seat Belt-Tensioner-Driver .............8W-43-3
Seat Belt-Tensioner-Passenger ..........8W-43-3
Sensor-Front Impact-Left ..............8W-43-4
Sensor-Front Impact-Right .............8W-43-4
Sensor-Seat Track Position-Driver .......8W-43-6
Sensor-Seat Track Position-Passenger ....8W-43-6
Sensor-Seat Weight-Left Front ..........8W-43-7
Sensor-Seat Weight-Left Rear ..........8W-43-7
Sensor-Seat Weight-Right Front .........8W-43-7
Sensor-Seat Weight-Right Rear .........8W-43-7
Sensor-Side Impact-Left 1 .............8W-43-5
Sensor-Side Impact-Left 2 .............8W-43-5
Sensor-Side Impact-Left 3 .............8W-43-5
Sensor-Side Impact-Right 1 ............8W-43-5
Sensor-Side Impact-Right 2 ............8W-43-5
Sensor-Side Impact-Right 3 ............8W-43-5
HB 8W-43 AIRBAG SYSTEM 8W - 43 - 1