
FERMAX ELECTRÓNICA S. A. E.
Central de Conserjería CITYCOM III
5 Código 94487 V-02/04
- Para llamar al conserje desde una vivienda pulsar el botón de abrepuertas.
- NO permiten señalización ni retención de llamada en la Central de conserjería.
- NO existe secreto en ninguno de los cuatro tipos de comunicación.
- Posibilidad de incluir pulsador de conserjería en la placa de calle. La llamada desde este
pulsador suena en la Central de conserjería aunque esté desconectada. Este pulsador no
se monitoriza en la placa de calle.
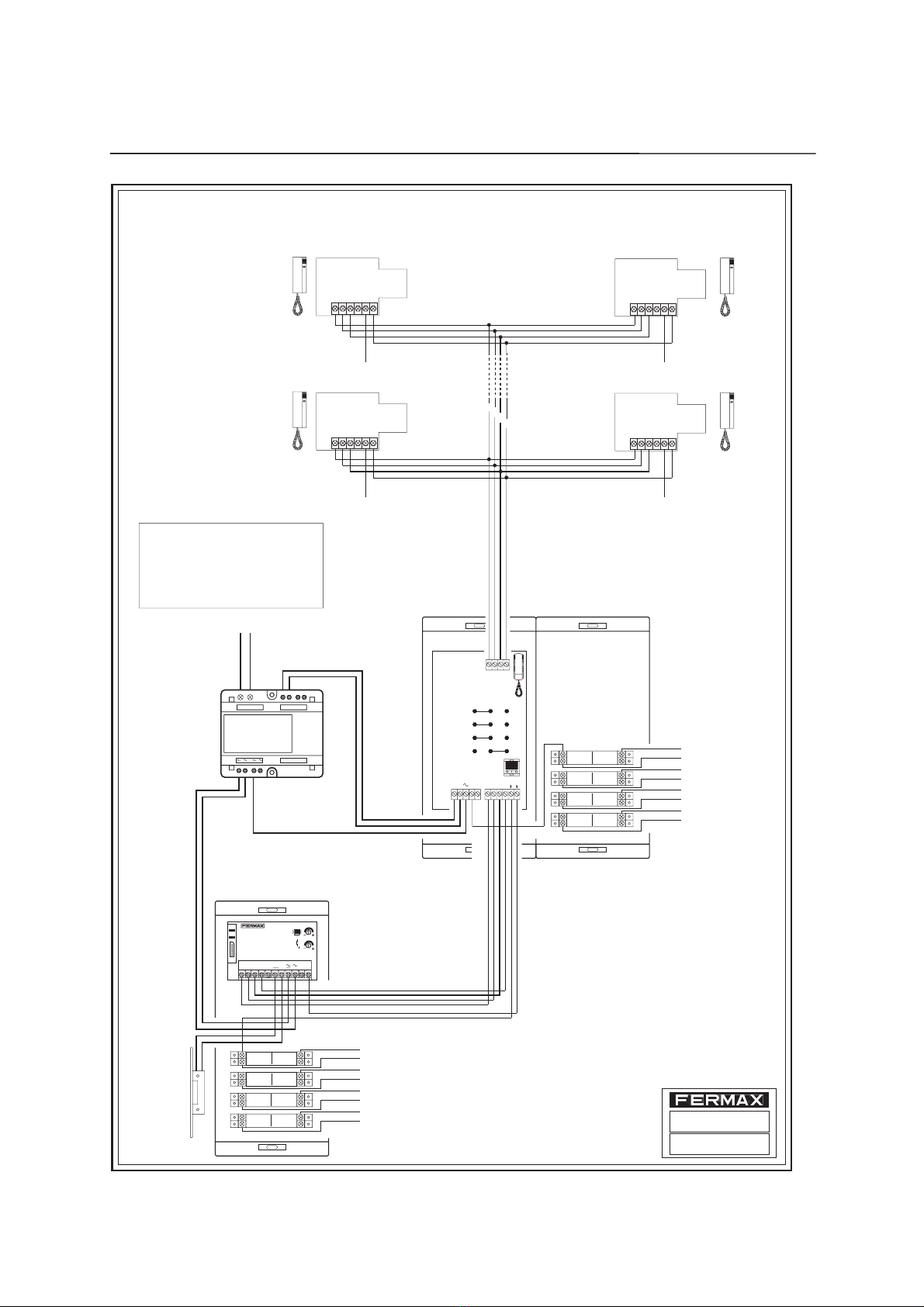
• E 1796 01 1 CENTRAL CITYCOM EN MODO DÍA
TELÉFONOS CITYMAX SECRETO
Programación de la Central de Conserjería
Puentes CN5 ,CN6 y CN7: cortocircuitar 2 y 3
Puente CN8: cortocircuitar 2 y 3
Características de la instalación
- Utilizar la Central de conserjería CITYCOM versión “Llamada electrónica”.
- Para llamar al conserje desde una vivienda pulsar el botón de conserje.
- La placa de pulsadores de la Central de conserjería debe incorporar módulos de retención
de la señalización. Cada módulo tiene capacidad para 24 líneas.
- Existe secreto total en los cuatro tipos de comunicación. La vivienda conecta el audio
cuando es llamada desde la Central de conserjería.
- Posibilidad de incluir pulsador de conserjería en la placa de calle. La llamada desde este
pulsador suena en la Central de conserjería aunque esté desconectada. Este pulsador no
se monitoriza en la placa de calle.
• E 1797 01 1 CENTRAL CITYCOM EN MODO AUTOMATICO
TELÉFONOS CITYMAX SECRETO
Programación de la Central de Conserjería
Puentes CN5 ,CN6 y CN7: cortocircuitar 2 y 3
Puente CN8: cortocircuitar 1 y 2
Características de la instalación
- Unir la borna Cp↓con la borna Cp↑.
- Utilizar la Central de conserjería CITYCOM versión “Llamada electrónica”.
- Para llamar al conserje desde una vivienda pulsar el botón de conserje.
- La placa de pulsadores de la Central de conserjería debe incorporar módulos de retención
de la señalización. Cada módulo tiene capacidad para 24 líneas.
- Existe secreto total en los cuatro tipos de comunicación. La vivienda conecta el audio
cuando es llamada desde la Central de conserjería o desde la placa de calle.
- Posibilidad de incluir pulsador de conserjería en la placa de calle. La llamada desde este
pulsador suena en la Central de conserjería aunque esté desconectada. Este pulsador no
se monitoriza en la placa de calle.