
CONTENTS
- 2 -
SPECIFICATIONS ................................................... 2
PRECAUTIONS ....................................................... 4
TIMING CHART ....................................................... 5
OPERATING INSTRUCTIONS ................................ 6
WIRING DIAGRAM ................................................. 7
DISASSEMBLY ....................................................... 8
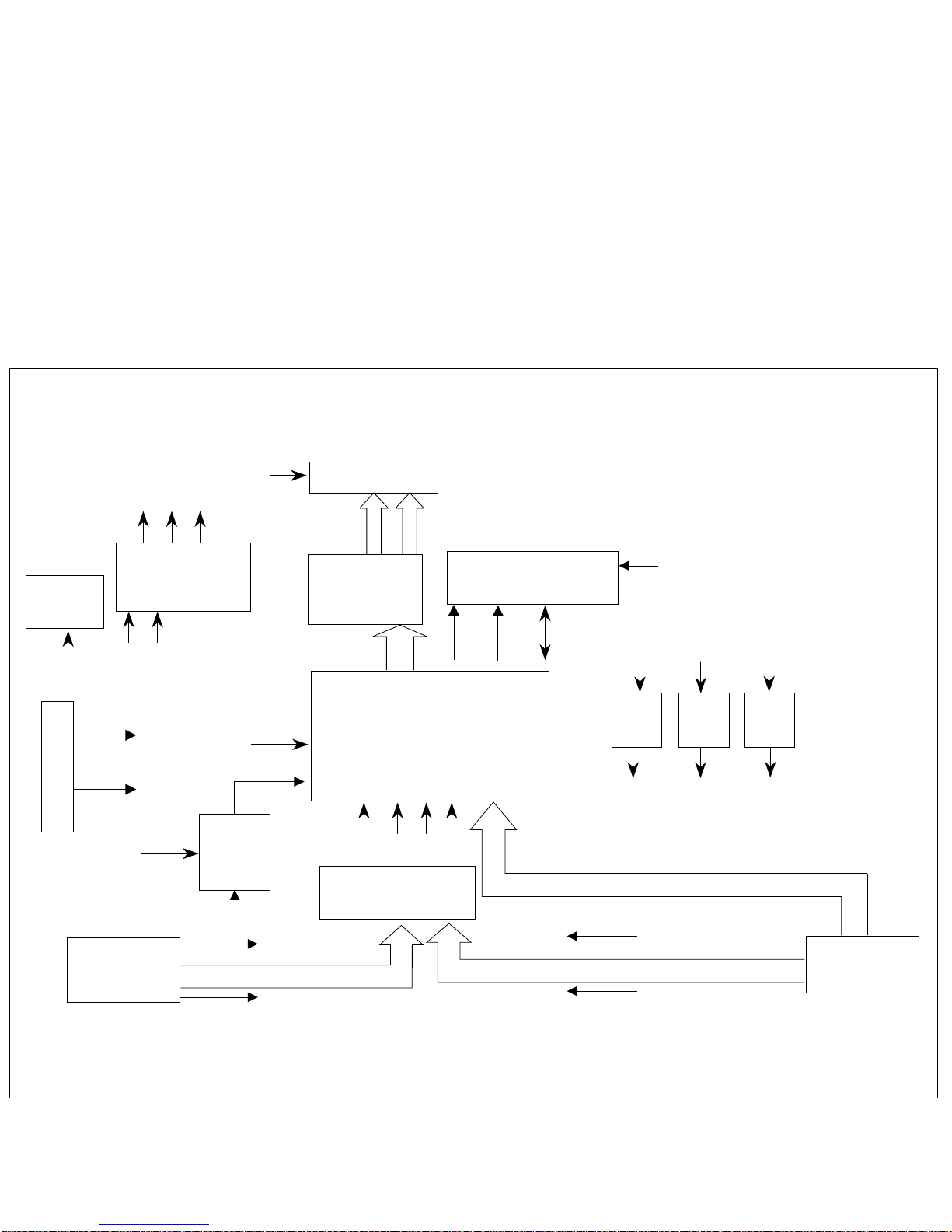
BLOCK DIAGRAM AND DESCRIPTION ................ 9
ADJUSTMENT ...................................................... 12
TROUBLESHOOTING GUIDE .............................. 13
PRINTED CIRCUIT BOARD................................... 18
EXPLODED VIEW...................................................22
REPLACEMENT PARTS LIST ...............................24
PIN CONFIGURATION............................................29
SCHEMATIC DIAGRAM......................................... 31
SPECIFICATIONS
1. LCD CHARACTERISTICS
Type : TFT Color LCD Module
Size : 17 inch (43.2 cm diagonal)
Pixel Pitch : 0.264(H) x 0.264(V)
Elecctrical Interface : LVDS
Color Depth : 8-bits, 16,777,216 colors
Size (mm) : 383.5(H) x 306(V) x 20.0(D) Typ
Surface Treatment : Anti-Glare, Hard Coating (3H)
Operating Mode : Normally white
Backlight Unit : Four-CCFL (Cold Cathode
Fluorescent Lamp)
2. OPTICAL CHARACTERISTICS
2-1. Viewing Angle by Contrast Ratio
≥
10
Left : 70° Typ. , Right : 70° Typ.
Top : 45° Typ. , Bottom : 65° Typ.
2-2. Luminance : 170 cd/m2(min) --- 9300K
200 (min.) 250 (typ.) --- 6500K
2-3. Contrast Ratio : 400 typ.
3. SIGNAL (Refer to the Timing Chart)
3-1. Sync Signal
• Type : Separate TTL (Positive/Negative)
Composite TTL (Positive/Negative)
SOG (Sync On Green)
Digital
3-2. Video Input Signal
1) Type : R, G, B Analog
2) Voltage Level : 0~0.714 V
a) Color 0, 0 : 0 Vp-p
b) Color 7, 0 : 0.467 Vp-p
c) Color 15, 0 : 0.714 Vp-p
3) Input Impedance : 75 Ω
3-3. Operating Frequency
Horizontal : 30 ~ 80 kHz
Vertical : 56 ~ 85 Hz
4. POWER SUPPLY
4-1. Power
AC 100~240V, 50/60Hz , 1.0A
4-2. Power Consumption
5. ENVIRONMENT
5-1. Operating Temperature: 10°C ~ 35°C (50°F ~ 95°F)
(Ambient)
5-2. Relative Humidity : 5% ~ 95%
(Non-condensing)
6. DIMENSIONS (with TILT/SWIVEL)
Width : 400 mm (15.74'')
Depth : 235 mm (9.25'')
Height : 427 mm (16.81'')
7. WEIGHT (with TILT/SWIVEL)
Net. Weight : 7.5 kg (16.54 lbs)
Gross Weight : 9.3 kg (20.51 lbs)
MODE
POWER ON (NORMAL)
STAND-BY
SUSPEND
OFF
POWER OFF
H/V SYNC
ON/ON
OFF/ON
ON/OFF
OFF/OFF
-
POWER CONSUMPTION
less than 45 W
less than 3 W
less than 3 W
less than 3 W
less than 3 W
LED COLOR
GREEN
AMBER
AMBER
AMBER
OFF
VIDEO
ACTIVE
OFF
OFF
OFF
-