
7
FUNCTION
SELECTING THE WATER TEMPERATURE OF THE SYSTEM (SET POINT)
SELECTING THE UNIT'S OPERATING MODE
Once cool or heat have been selected water pump will turn on. If cool is the unit's operating mode selected and
the inlet water temperature exceeds the cooling the get point, or if heating mode have been selected and the inlet
water temperature drops below the heating get point, there will be a demand for the compressor to start, then the
compressor led start blinking, witch indicates that is on start compressor temporize, delaying the compressor start,
because of anticycle protection (see page 18), after of this, compressor start and led gets set.
NOTE: When unit is not going to be operating during long periods of time do not turn off power supply.
TURN ON/OFF THE UNIT.
- Pressing button during more than two seconds , lets you turn on or OFF the unit.
The display will show the inlet water temperature or an alarm indication, if E 00 shows, indicates that the init has
been turn off by the remote, located between 93 and 94 terminal at the electrical box, If the unit does not
incorporate this switch, verify that exits an overpass between these terminals, and the leds on the display will lit
(see alarm section). To turn off the unit press button during more than 2 seconds, before disconnect power
supply, wait until water pump stops.
UNIT COMMISSIONING
When all the instructions in the Operating, Service and Installation Manual have been carried out, the unit can be
commissioned as follows:
COOL HEAT STAND BY
on off
on off
on off
The operating mode is always indicated on the display by leds.
Pressing the button repeatedly you can change the unit operating mode, and select the required one:
mode
COOL: The unit is working on cooling mode, the led will lights up on the display
HEAT: The unit is working on heating mode, the led will lights up on the display
STAND BY: The unit is working on stand-by, none led will lights up.
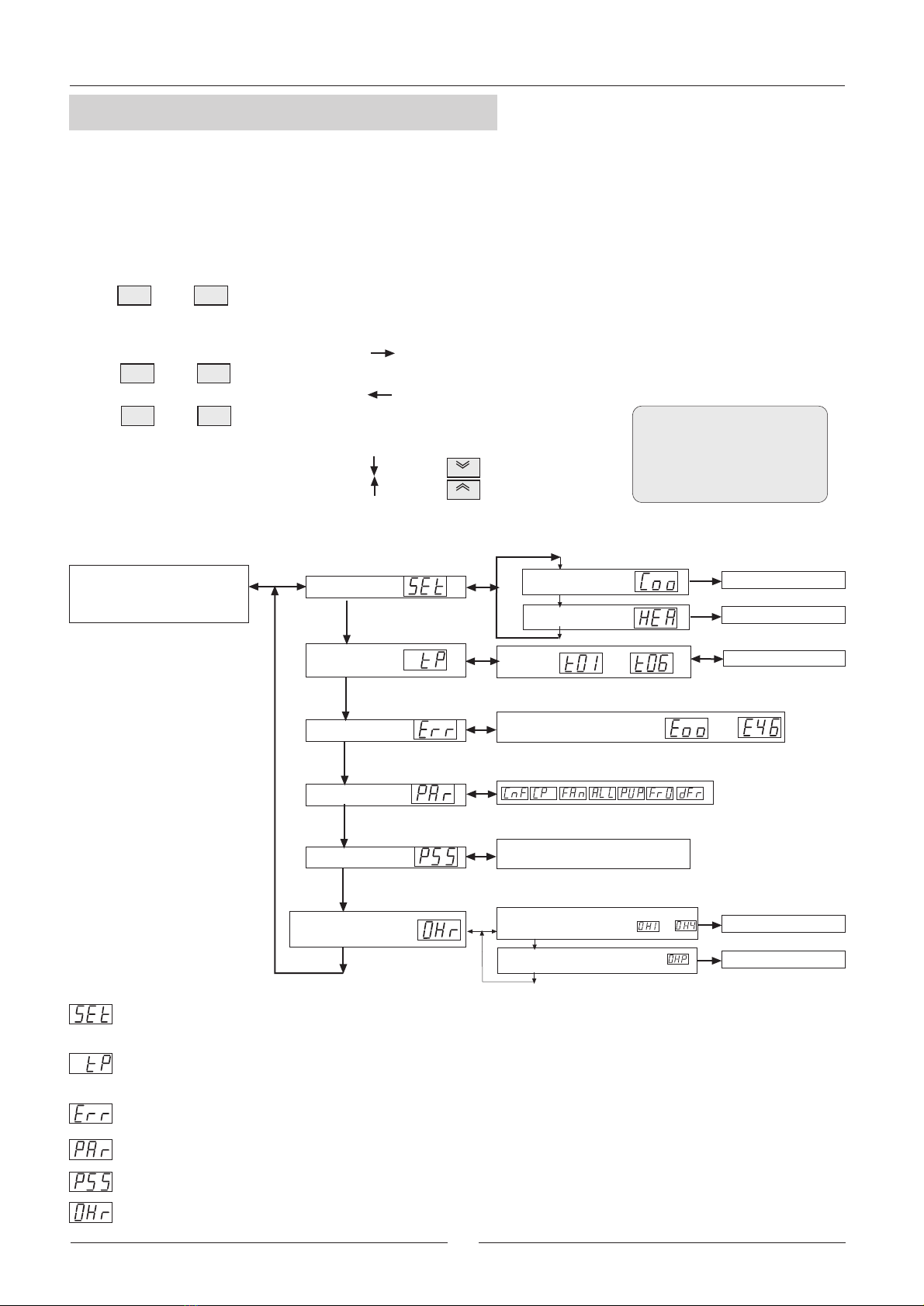
To modify the set point of the unit follow the steps:
Press the buttons and simultaneously and release within two seconds, the display will show up
Press the buttons and again, the display will show up (cooling set point)
Pressing the buttons and ,the display will show up (heating set point)
Once positioned on the set point which should be changed or
Press the buttons and simultaneously and release within two seconds, and the display shows up the
actual set point, and with buttons or may change the set point, among a maximum and a minimum.
Once the set point have been changed press and simultaneously.
To get to the display value, press and simultaneously during more than two seconds, the display will
show up press again and during more than two seconds, and you will be on the display value.
mode
on off
mode
on off
mode
on off
mode
on off
mode
on off
mode
on off
POWER SUPPLY TO THE UNIT
- Set the general cut-off switch to ON (if included), when the unit gets under power supply the display will lights up.