
EM-8058 Rev.6 P. 4 / 4
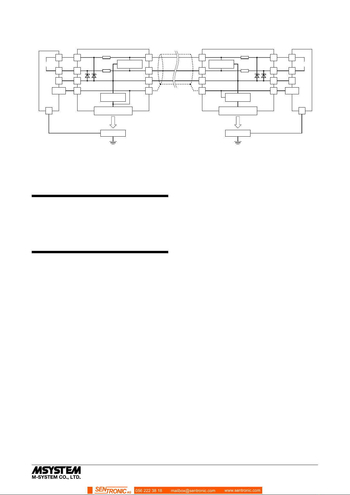
■CONNECTION DIAGRAM
5 2
6 3
7
8
DISCHARGE
ELEMENT
DISCHARGE
ELEMENT
DIN RAIL ADAPTOR
(for grounding)
4 1
52
63
78
41
Series ResistanceSeries Resistance
Protected DeviceMD74R-FF
SG
SHLD
FG
+
–
*2
LINE
DIN RAILDIN RAIL
GroundingGrounding
MD74R-FG*1
Crossover Wire
*5*3*3
*4*4
Crossover Wire
*5
(SHLD)(SHLD)
DISCHARGE
ELEMENT
DISCHARGE
ELEMENT
DIN RAIL ADAPTOR
(for grounding)
Protected Device
SG
SHLD
FG
+
–
LINE
Side
Side
Side
Side
*1. Choose the MD74R-FG when the shield wire is to be grounded.
*2. When SHLD and SG terminals are not isolated, DO NOT connect the surge protector’s terminal 7 to SHLD.
*3. Oxide film on the surface of an aluminium rail may lower the electric conductivity between this module and the ground.
Use a steel or copper rail.
*4. Be sure to ground the DIN rail. Recommended grounding resistance max. 100 ohms.
*5. Cross-wire from the DIN rail to the metal housing of the protected device to equalize the ground potential.
Ground only the surge protector when the protected device has no grounding terminal.
WIRING INSTRUCTIONS
■EURO TERMINAL
Torque: 0.3 N·m
Applicable wire size: 0.2 – 2.5 mm2
Stripped length: 8 mm
MAINTENANCE
Check surge protectors periodically. Many cases of light-
ning are ignored, and even lightning at a far distance often
causes inductive surges.
We recommend that you check your surge protector about
twice a year, before and after the rainy season. Check
whenever you experience a strong lightning occurrence.
Checking procedure is explained in the following:
■CHECKING
WIRING
1) Make sure that wiring is done as instructed in the con-
nection diagram.
2) Make sure that the DIN rail is connected to the metal
enclosure of protected device.
3) Make sure that the surge protector is securely attached
to the DIN rail, and that the rail is grounded to earth.
DISCHARGE ELEMENT
Preliminary checking can be conducted as following.
For detailed checking, send the surge protector back to M-
System.
1) Remove all wiring connected to the surge protector when
you test the module.
2) Check resistance across the following terminals on the
high resistance range of multimeter (measuring current
≤ 0.25 µA) and confirm no conduction.
Terminals (4) – (5), (4) – (6), (5) – (6),
(6) – (DIN rail), (8) – (DIN rail)
The tester should show 1 MΩ or greater at (4) – (5), (4)
– (6), (5) – (6) and 10 MΩ or more at other terminals.
When measuring across (4) – (6) and (5) – (6), connect the
tester’s probe so that the positive voltage is applied to (4)
and (5) respectively.
For the MD74R-FG, (8) – (DIN rail) should show approx.
0 Ω.
3) Confirm conduction across the same terminals with a 500
V DC 1000 MΩ insulation tester in the same manner as
with the tester. The tester should show 20 MΩ or less.
4) If any of the above tests shows negative, please contact
M-System’s Sales Office or representatives.
056 222 38 18 mailbox@sentronic.com www.sentronic.com
SENTRONIC AG