
3
Table of Contents
Preface
About this User's Guide .......................................................................................................................5
What you will learn from this user's guide .........................................................................................................5
Conventions in this user's guide .........................................................................................................................5
Where to find more information.........................................................................................................................5
Chapter 1
Introducing the E-DIO24-OEM .............................................................................................................6
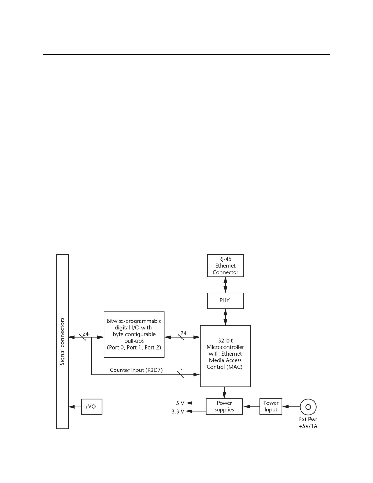
Ethernet interface................................................................................................................................................6
Functional block diagram...................................................................................................................................6
Chapter 2
Installing the E-DIO24-OEM..................................................................................................................7
Unpacking...........................................................................................................................................................7
Downloading the software..................................................................................................................................7
Connecting external power.................................................................................................................................7
Connecting the E-DIO24-OEM..........................................................................................................................7
Configuring network settings .............................................................................................................................8
Address mode ................................................................................................................................................................... 8
IP address settings............................................................................................................................................................. 8
Configuring the network router for communication across networks ................................................................9
Network alarm....................................................................................................................................................9
Restoring factory default network settings .........................................................................................................9
Updating firmware..............................................................................................................................................9
Firmware update mode ..................................................................................................................................................... 9
Chapter 3
Functional Details ...............................................................................................................................10
Components......................................................................................................................................................10
Header connectors............................................................................................................................................................10
LED status indicators.......................................................................................................................................................11
Ethernet connector...........................................................................................................................................................11
External power connectors...............................................................................................................................................12
Factory reset button .........................................................................................................................................................12
Signal connections............................................................................................................................................12
Digital I/O........................................................................................................................................................................12
Counter input...................................................................................................................................................................13
Voltage output .................................................................................................................................................................13
Ground.............................................................................................................................................................................14
Mechanical drawings........................................................................................................................................14
Chapter 4
Specifications......................................................................................................................................15
Digital input/output...........................................................................................................................................15
Counter.............................................................................................................................................................16
Memory ............................................................................................................................................................16
Power................................................................................................................................................................16
Network............................................................................................................................................................17
Ethernet connection .........................................................................................................................................................17
Network interface ............................................................................................................................................................17
Network factory default settings......................................................................................................................................17
Network security..............................................................................................................................................................17
LED displays and the factory reset button........................................................................................................18