
G-70 Safety Sensors / Components
Precautions for Correct Use
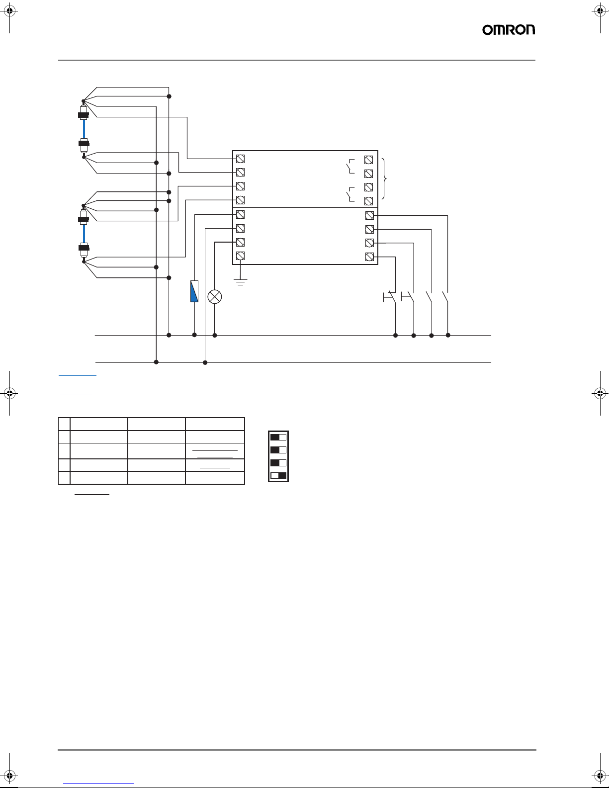
OMRON’s Single-beam Safety Sensor input Module (B1
Module) from the F3SX Series is the only controller that
can be used for the E3FS-10B4@@@ (type 2). Normal
operation may not be possible if another Single-beam Sensor
Controller is used.
The Sensor cannot be used as part of a safety system
when the mode selection input of the Single-beam Safe-
ty Sensor Receiver is connected to 0 V because the
Sensor will turn ON when light is interrupted (Dark ON). Be sure
to connect the mode selection input to 24 VDC if you want the
Sensor to turn ON when light is incident (Light ON).
Safety Distance
The safety distance is the minimum distance that must be main-
tained between the Sensor and a hazardous part of the machine
in order to stop the machine before someone or something rea-
ches it. The safety distance is calculated based on the following
equation when a person moves perpendicular to the detection
zone of the Sensor.
Safety distance (S)= Intrusion speed into the detection zone (K)
x Total response time for the machine and
Sensor
+ Additional distance calculated based on
the detection capability of the Sensor (C)
The safety distance varies with the national standards and indivi-
dual machine standards. The equation is also different if the di-
rection of intrusion is not perpendicular to the detection zone of
the Sensor. Be sure to refer to the related standards.
Here T = T1 + T2 + T3, where
T1 = Maximum machine stop time (s)
T2 = Sensor response time (s)
(From ON to OFF: 2.0 ms for the E3FS)
T3 = F3SP response time (s)
(From ON to OFF: Refer to Response Time.)
The maximum stop time for a machine is the time it takes to ac-
tually stop dangerous parts after the machine receives a stop si-
gnal from the F3SP.
Measure the actual maximum stop time for the machine
and the periodical check it to see if the time changes.
Reference: Method for Calculating Safety Distance as Defined in
the European Standard EN999 (with Intrusion Per-
pendicular to the Detection Zone)
K and C are as follows for the Single-beam Safety Sensors.
1) When a Single-beam Safety Sensor is used alone (when the
risk assessment indicates that a single beam is sufficient)
K = 1600 mm/s
C = 1200 mm
Height of the beam from the ground or from a reference sur-
face: 750 mm (EN999 recommendation)
2) When multiple Single-beam Safety Sensors are installed at
different heighte.
K = 1600 mm/s
C = 850 mm
The beam heights in the following table are the EN999 recom-
mendations.
Preventing Mutual Interference
Observe the following items during installation to prevent Single-
beam Safety Sensors from interfering with each other or with
Safety Light Curtains.
• Leave adequate space between the Sensors during installati-
on. (Refer to the instruction manuals for the E3FS.)
• Use baffle plates to seperate Sensors.
• Alternate Emitters and Receivers during installation. (See the
figure below.)
Check for mutual interference between Single-beam Safety Sen-
sors or Safety Light Curtains connected to the same or different
Control Units before finalizing placement and starting normal
operation.
When installing multiple Safety Light Curtains, Multi-
beam Safety Sensors, and Single-beam Safety Sen-
sors, take necessary steps to prevent mutual interfe-
rence. Otherwise detection may fail and serious injury may result.
Warning
Warning
No. of beams Height from the reference surface
(example: the floor)
2 400 mm, 900 mm
3 300 mm, 700 mm, 1,100 mm
4 300 mm, 600 mm, 900 mm, 1,200 mm
Note: Refer to the F3SN/F3SH instruction manuals for details on Safety
Light curtains and Multi-beam Safety Sensord.
Warning
Emitter
Receiver
Emitter
Receiver
Receiver
Emitter
Receiver
Emitter
F502-EN2-04.book Seite 70 Dienstag, 26. Juli 2005 5:48 17