
ENGLISH
Eliminate whatever metal and/or plastic impurity which could happen to fall inside the box (screws,
washers, dust…).
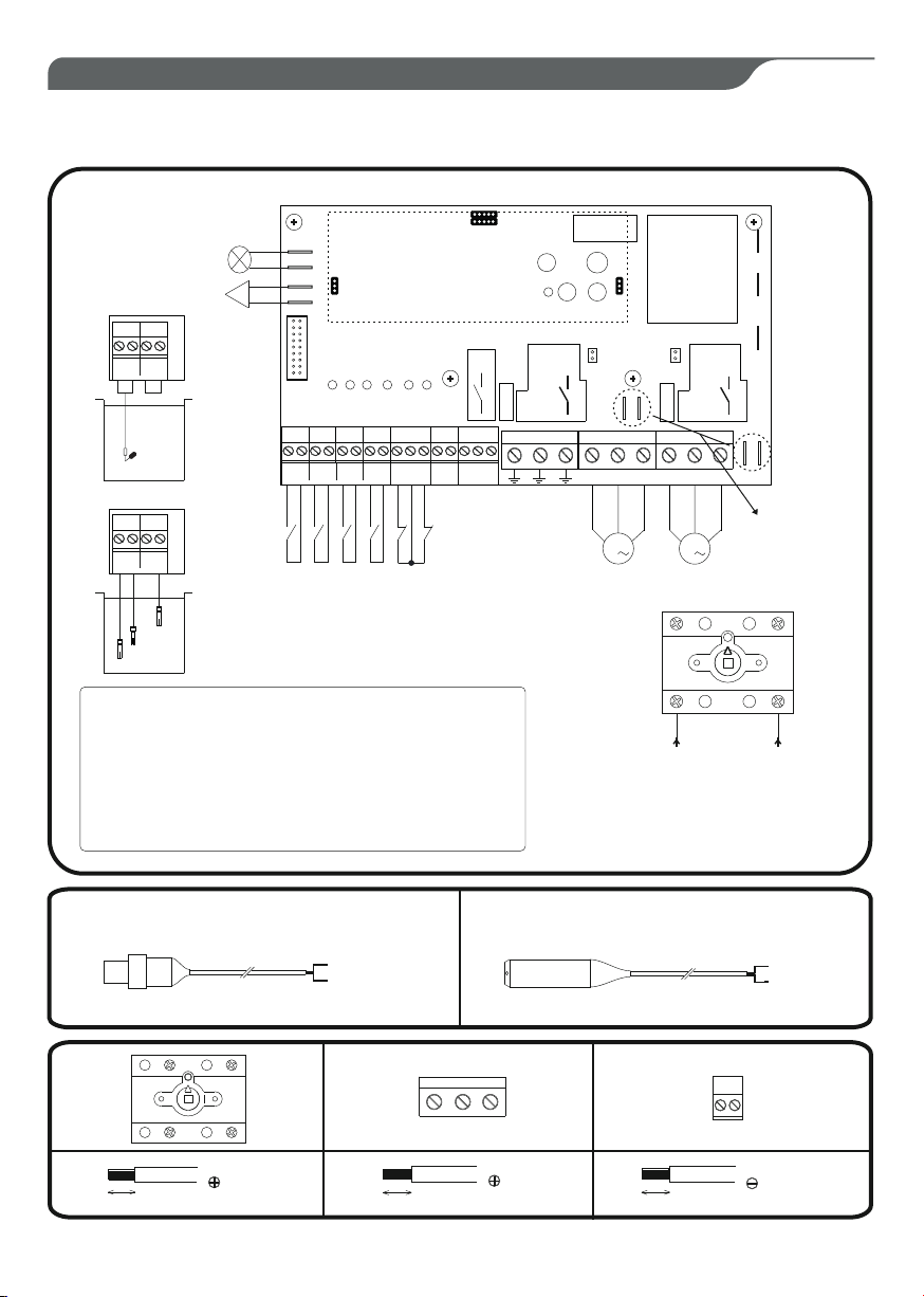
When connecting electric cables, follow the wiring diagrams.
Make sure power supply is protected up to standard depending on application. The power of the
motor has to be within the control panel's limits of use.
When fixing the cables in the terminal board use tools of correct size to avoid damaging the metal
feed clamps and their sockets.
Before acting upon anything inside, disconnect power supply. Regulation procedures must be
carried out by qualified personnel. In case protections intervene verify the cause of the problem
before resetting.
If necessary substitute the various components only with those having the same characteristics and
components as the originals.
It is the installer' s duty to verify the device after the installation although it has already
undergone regular testing by the manufacturer.
Install the control panel in an environment appropriate to its IP65 degree of protection. To fix the
enclosure, use the brackets for the boxes 03-04 and the special predispositions for the remaining
boxes. In order to fix the box, use the appropriate holes which are present or suggested on the
bottom. Pay particular attention to not touching or damaging any components while fixing the box.
The manufacturer is released from all responsibilities for accidents to things or people, which
derive from misuse of the devices by unauthorized personnel or from lack of maintenance
and repair.
1. GENERAL INSTRUCTIONS FOR INSTALLING
2. WARNINGS
Risk of electric shocks if not complied with the requirements.
ELECTRIC SHOCKS
DANGER
Risk of personal injury and property if not complied with the requirements.
WARNING
Before installing and using the product read this book in all its parts. Installation and maintenance must be
performed by qualified personnel in accordance with current regulations.
The manufacturer will not be held responsible for any damage caused by improper or prohibited use of this
control panel and is not responsible for any damages caused by an incorrect installation or maintenance of the
plant. The use of non-original spare parts, tempering or improper use, make the product warranty null.
To operate inside the control panel use tools of correct size to avoid damaging the sockets.
WARNING
Be sure that the power of the motor is within the control panel range.Install the control panel in an environment
appropriate to its IP 65 degree of protection.
Before carrying out any intervention, make sure that the control panel is not powered.
In order to fix the box use the appropriate holes present on the bottom, don't damage internal components and
eliminate any working debris inside the box.
Do not attempt operations when the control panel is open.The control panel must be connected to an efficient
earthing system.
In the case of protections eliminate the cause of the malfunction before the restoration.
DANGER
3
21