
Boston Electronics Corporation, 91 Boylston Street, Brookline MA 02445
(800)347-5445
or
(617)566-3821
*
fax
(617)731-0935
*
[email protected] * www.boselec.com
Bartles Industrial Estate, North Street, Redruth, Cornwall TR15 1HR
Tel. (01209) 314608 E-mail: scitec@scitec.uk.com
Fax. (01209) 314609 Web: http://www.scitec.uk.com
1 POWER SUPPLY
1.1 WARNING
This instrument can be damaged if operated with the power
voltage selector incorrectly set.
Switch off and disconnect power before opening unit. Do not
operate the unit with the lid removed as there are power
voltages within the unit.
1.2 Power Supply
The unit will accept either: or:
115V AC ±5% at 50Hz or 60Hz 220V AC ±5% at 50Hz or 60Hz
The voltage selection switch is mounted inside the unit. The current voltage selection is marked
on the label on the back of the unit.
1.3 To Change The Voltage Selection Switch
(1) Switch off and disconnect power before opening unit.
(2) Remove the 10 screws holding the lid on then remove lid. Do not disconnect earth strap.
(3) Change the voltage selection switch mounted on the PCB to the rear of the unit next to the
transformer (large blue box). Available settings are 115V and 230V.
(4) Replace lid and the 10 screws.
(5) Update the label on the back of the unit to indicate the current voltage selection switch
position. It is very important that this is done to ensure there is no confusion in the future.
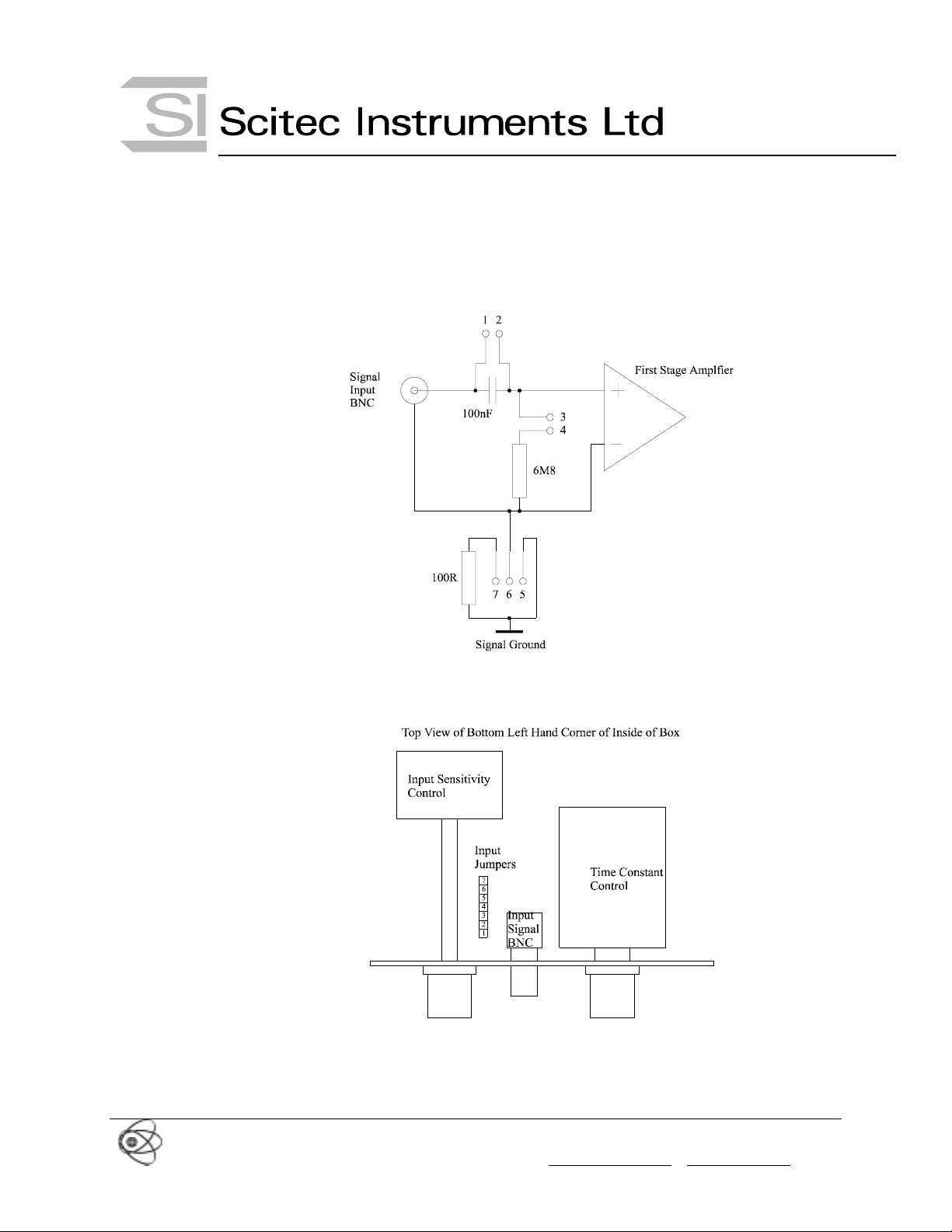
1.4 Earth
The instrument should be grounded via the power inlet cable.
The instrument is encased in a metal box, which is connected to
this earth. No modifications should be made to this earthing
mechanism. Without this earth connection it is possible for the
box to become live under fault conditions. The signal ground can
however be disconnected for details see section 4.
1.5 Fuse
The unit is fitted with a 1Amp anti-surge (T) 5x20mm fuse, incorporated into the power
connector on the rear of the unit.