
Fiber Optic Solutions Provider 3/19
www.suntelecom.cn • +86-21-60138638 •ics@suntelecom.cn
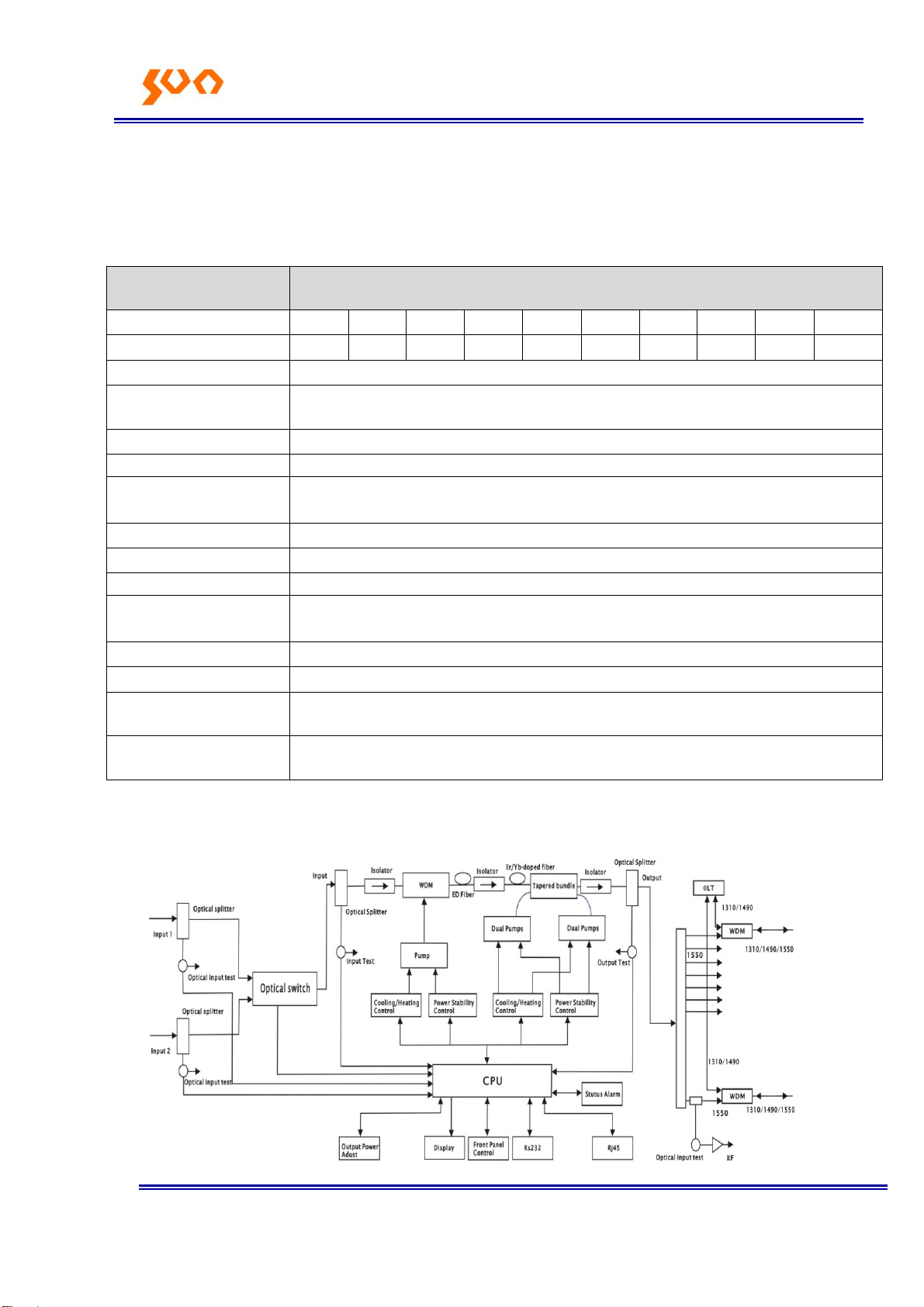
I. Features
(1)Single/dual input for choice, built in optical switch for dual input, the
switching power can be set by the button in the front panel or by web
snmp.
(2) Output adjustable by buttons in the front panel or web snmp, the range
is +0.5dBm~-4.0dBm
(3)Max multi 32 ports, with built in 1310/1490/1550WDM,max total output 37
dBm
(4)Standard RJ 45 port for remote control, we can provide output contract and
web manager for choice, and also plug-in snmp hardware can be reserved
for update.
(5)With laser key to turn on/off the laser.
(6)With RF test function.
(7)Adopts JDSU or Oclaro Pump laser
(8)Led displays the working condition of the machine
(9)Dual power hot plug power supply for choice, 90V~250V AC or -48V DC
II. Installation
Before installation
1. Please check if there is damage in outside of the machine
2. Please check the spare parts is complete or not, if not complete, please
contact the seller.
Installation
1. Please keep at least 1.75inches (4.5cm) space for cooling if the machine
installed with other machines.
2. Please check the power supply socket and the grounding of the power
supply, the grounding impedance should ≤4Ω, 220V power supply should
be with three cables and the grounding cable should be in the middle,
Unfitted grounding will damage the device or influence the signal quality.
3. Please make sure the power supply switch to off in the rear panel
4. Please confirm the fiber port is clean before connection the fiber.