- 6 -
The connections at the smart shunt should always be tightened firmly to avoid any transition
resistance. Permanent high load might result in heating of the smart shunt.
Except of the smart shunt, no further connection (e. g. of consumers or charging devices) should
exist at the negative pole of the battery or at the negative pole of the complete battery system!
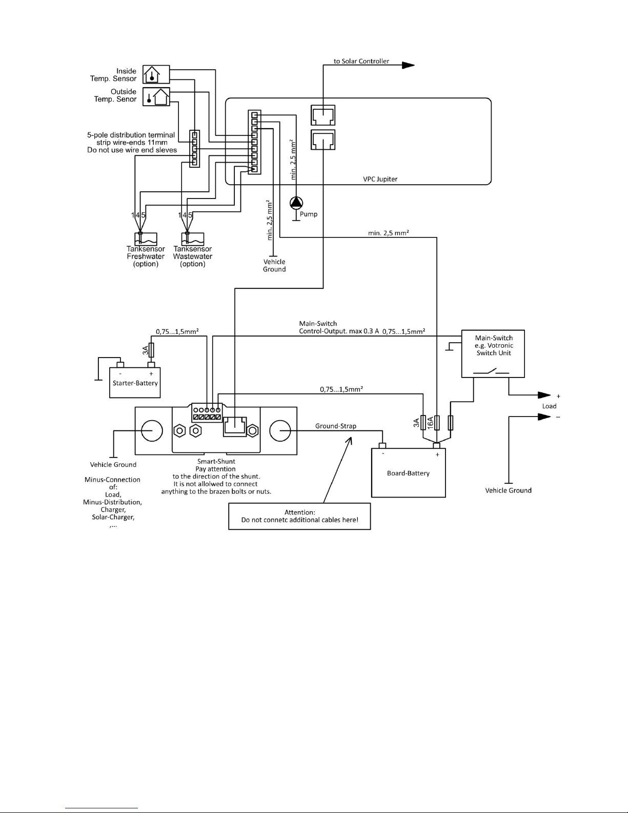
The terminal of the smart shunt supplies 300 mA and serves for control of a Votronic Switch Unit. These units
are relays for high current rates, which do not require any current for holding, thus avoiding an unnecessary
load of the battery. Remote control of the terminal is effected from the panel. Thus, it can be switched-off and
switched-on manually. Furthermore, an automatic disconnection is possible, when dropping below the
adjusted residual capacity or battery voltage (protection against deep discharge).
Display and Control Panel (Display Panel)
Choose a central and easily accessible location in the living area for installation of the display panel. This will
facilitate the legibility of the information and the operation of the functions. The clear width of the cutout is at
least 184 x 57 mm.
If possible, the rear cutout opening should be covered with electrically nonconducting material to ensure
efficient protection of the electronic system and full utilization of the storage space, which might be located
behind. Ensure the ventilation of the electronic system.
The display panel will be connected to the smart shunt via a 6-pole control cable. The connection is executed
ready to be plugged in, and the cable should be laid according to the safety instructions.
Supply of the display panel including USB charging socket and pump relay is effected directly from the battery.
The temperature sensors, as well as the optional tank sensors use the delivered 5-pole distribution terminal as
common minus connection. For this terminal, the wire-ends must be stripped for a length of 11 mm.
Water Pump
The relay contact for the water pump is switched by a key at the display. The maximum admissible load of the
output is 16 A.
Outside Temperature Sensor
Install the delivered temperature sensor for outside temperature at a protected
location, if possible below the vehicle. Ensure that the installation place is not
influenced by any source of heat (hot exhaust, asphalt etc.). Should the length
of the connection cable at the temperature sensor be not sufficient, it can be
extended to the desired length by a cable of min. 0.75 mm².
The temperature sensors are protected against reverse battery and can be
connected with any polarity.
Inside Temperature Sensor
For installation, remove the cap from the temperature
sensor and insert the sensor with the cable from behind
through the mounting hole (7.5 mm). Reinsert the cap on
the sensor after that and push both into the mounting hole
from the front. The temperature sensors are protected
against reverse battery and can be connected with any
polarity.
Tank Sensors
As option, up to two Votronic Tank Sensors can be connected and used. All Votronic Tank Sensors of the
product category "Mobile Leisure Time" are compatible. The connections of the tank sensors are to be coupled
to the display panel, as indicated in the connection plan. The cross-section of the cables should be min. 0.75
mm². The current supply to the tank sensors by the panel is restricted to the time, in which the levels are
interrogated.