
Digital Hybrid®Plug-On Transmitter
Rio Rancho, NM 3
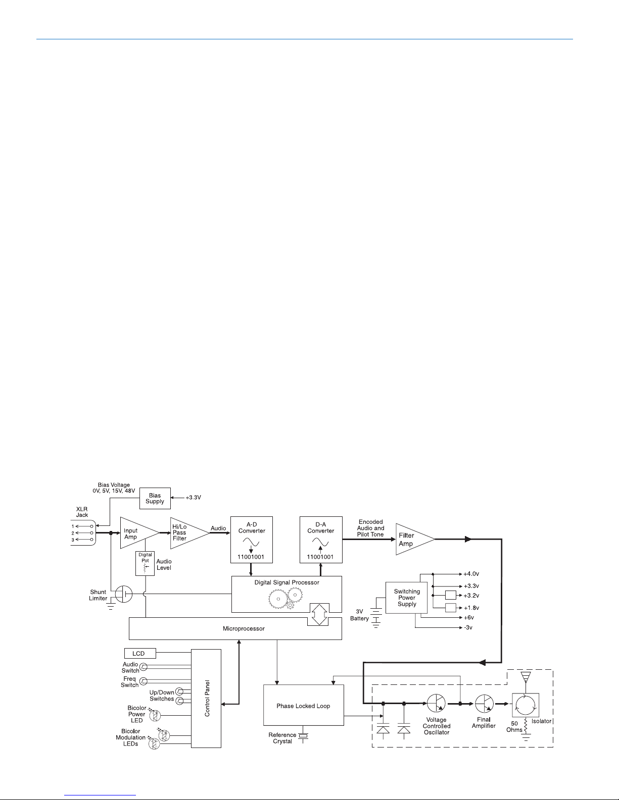
Thank you for selecting a Lectrosonics HM plug-On
transmitter. The unique design provides several distinct
features for professional applications:
• OutstandingRFoperatingrange
• Superbaudioquality
• Corrosion-resistanthousing
• Programmablecompatibilitymodesforusewitha
wide variety of different receivers
The Digital Hybrid Wireless®design (US Patent
7,225,135) combines 24-bit digital audio with analog
FM resulting in a system that has the same operating
range as analog systems, the same spectral efficiency
as analog systems, the same long battery life as analog
systems, plus the excellent audio fidelity typical of pure
digital systems.
The HM transmitter uses a standard 3-pin XLR input
jack for use with any microphone with a a mating XLR
connector.AnLCD,membraneswitchesandmulti-color
LEDs on the control panel make input gain adjustments
and frequency and compatibility mode selection quick
and accurate, without having to view the receiver. The
battery compartment accepts AA lithium or recharge-
able batteries. The HM is machined from a solid alumi-
num block to provide a lightweight and rugged package.
A special non-corrosive finish resists salt water expo-
sure and perspiration in extreme environments.
The DSP-based design works with all Digital Hybrid
receivers, and is backward compatible for use with
Lectrosonics 200 and 100 Series and IFB receivers and
someotherbrandsofanalogwirelessreceivers.Com-
panion receivers are covered in separate manuals.
Table of Contents
General Technical Description ..............................................4
Wideband Design..................................................................4
Digital Hybrid Wireless®Technology .....................................4
No Pre-Emphasis/De-Emphasis ...........................................4
Low Frequency Roll-Off ........................................................4
Input Limiter ..........................................................................5
Signal Encoding and Pilot Tone ............................................5
Microprocessor and DSP......................................................5
CompatibilityModes..............................................................5
ControlPanel ........................................................................5
Wide-Band Deviation ............................................................5
Battery Options and Operating Time ....................................5
Frequency Blocks..................................................................5
Circulator/Isolator..................................................................5
Controls and Functions .........................................................6
LCDScreen ..........................................................................6
Power LED ............................................................................6
Audio Input Jack....................................................................6
BatteryCompartment............................................................6
Modulation LEDs...................................................................6
Audio Button .........................................................................6
Freq Button ...................................................................6
Up/Down Arrows ...................................................................6
Antenna.................................................................................6
Battery Installation .................................................................7
Attaching/Removing a Microphone ......................................7
Operating Instructions...........................................................8
Power Up and Boot Sequence..............................................8
Power Down..........................................................................8
Standby Mode.......................................................................8
CompatibilityModeScreen...................................................8
Selecting the Audio Polarity ..................................................8
LCDBacklightSettings .........................................................9
Setting Transmitter Operating Frequency..............................9
Lock/Unlock Screen ..............................................................9
Audio Screen ......................................................................10
Adjusting the Input Gain......................................................10
Adjusting the Low Frequency Roll-off .................................10
Selecting the Phantom Power Supply.................................10
About the Phantom Power Supply ......................................11
Using the Polarity-Reversing Barrel Adapter.......................12
Accessories ..........................................................................13
Troubleshooting....................................................................14
Specifications and Features................................................16
Service and Repair ...............................................................17
Returning Units for Repair ..................................................17