3) In the router’s configuration page, check the DHCP settings (screenshot below may differ depending on
type of router used).
If DHCP is enabled, verify that the IP address range leaves at least one IP address available outside
of the range. The range shown in the above example would leave addresses 2 to 4 and 101 to 254
available (all the numbers in an IP address are between 1 and 254.) Record one of the addresses
outside the DHCP range as the one you will use for the IP150. If DHCP is disabled, the IP150 will
use the default address of 192.168.1.250. It is possible to change that address if needed using the
Paradox IP Exploring Tools software.
4) In the router’s configuration page, go to the Port Range Forwarding section (also known as “port
mapping” or “port redirection.”) Add a service/item, set the Port to 80 and enter the static IP address
selected in the previous step for the IP module. If port 80 is already used, you can use another one,
such as 81 or 82 but you will have to modify the IP150’s settings in step 2. Some Internet Service
Providers block port 80, therefore the IP150 may function locally using port 80 but not over the
Internet. If this is the case, change the port to another number. Repeat this step for port 10 000
(screenshot below may differ depending on type of router used). Also, repeat this step for port 443 if
using a secure connection (https).
Step 2: Configuring the IP150
1) Using a computer connected to the same network as the IP150, open the Paradox IP Exploring
To o l s .
2) Click Find It. Your IP150 appears in the list.
3) Right-click your IP150 and select Module setup, see screenshot below. Enter the static IP address
you recorded in Step 1.3 or modify the address so that it corresponds to the one you have selected
for the IP150. Enter the IP150’s password (default: paradox) and click OK. If it indicates that the IP
address is already used, change it to another and modify it in the Port Forwarding of the router (step
1.4) and go back to step 2.1.
4) Set any additional information such as port, subnet mask, etc. To find this information, click Start >
Programs > Accessories > Command Prompt. Enter command: IPCONFIG /ALL (with space after
IPCONFIG).
NOTE: For increased communication security, please change the default PC password and Panel ID
in the control panel. Also, note that the IP150 supports SMTP/ESMTP/SSL/TLS protocols.
Step 3: Setting up ParadoxMyHome (optional)
This step is not needed if the IP address provided by the Internet Service Provider is static. Using the
ParadoxMyHome service will allow you to access your system over the Internet with a dynamic IP
address. The IP150 will then poll the ParadoxMyHome server to keep the information updated. By
default, the ParadoxMyHome service is disabled (enable it on the IP150 Module Configuration page).
To set up the ParadoxMyHome service:
1) Go to www.paradoxmyhome.com, click Request Login and provide the requested information.
2) Start the Paradox IP Exploring Tools software and right-click the IP150.
3) Select Register to ParadoxMyHome.
4) Enter the requested information. Enter a unique SiteID for the module.
5) When registration is complete, you can access the IP150 page by going to:
www.paradoxmyhome.com/[SiteID]
If there are issues with connecting to the IP150, try making the polling delay shorter (configured on the
IP150’s webpage interface), so that the IP information available for the ParadoxMyHome connection is
up to date. However, a shorter delay for the polls will increase the traffic on the internet (WAN).
Step 4: Using a Web Browser to Access the System
Once the module is configured, it can be accessed either from the local network or through the internet
using the alarm system’s user code or user IP150 password.
On-Site Access:
1) Enter the IP address assigned to the IP150 in the address bar of your Web browser. If you have used
a port other than port 80, you must add [: port number] at the end. (For example, if the port used is
81, the IP address entered should look like this: http://192.168.1.250:81). For a secure connection,
make sure to write “https://...etc.”.
or
Use the Paradox IP Exploring Tools software, click Refresh and double-click on your IP150 in the
list.
2) Enter your alarm system’s User Code and IP150 user password (default: paradox).
WARNING: A pop-up warning you that the website’s certificate is not secure may occur.
This is acceptable, click to continue.
Off-Site Access:
1) Go to www.paradoxmyhome.com/siteID (replace ‘siteID’ by the ‘siteID’ you used to register with the
ParadoxMyHome service).
2) Enter your alarm system’s User Code and IP150 password (default: paradox).
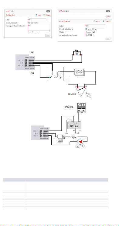
Inputs and Outputs
The I/O terminals can be configured via the IP150 web page. Each I/O can be defined as either an Input
or an Output. The I/O terminals can ONLY be defined from the IP150 web interface. They are
independent from the panel and cannot be related to any panel event. An Output can only be triggered
from within the IP150’s web interface. Output or Input triggering can allow you to have email notifications
sent to selected recipients.
When defined as an Input or Output, they can be configured as normally open or as normally closed (see
figure 3). However, for the Output, a 12V source must be supplied (see figure 5). Outputs are rated at
50mA.
The method of activation is either Toggle or Pulse. If set to Toggle, a Delay Before Activation can be
defined. If set to Pulse, a Delay Before Activation and Duration can be defined. See figures 4 and 5 for
examples of input and output connections.
Event Log
There are three types of events logged (note that only the last 64 events will be displayed):
- Reporting (which are color-coded: success, fail, pending, and cancel by panel)
- Panel events (which can also be viewed from PC software or on keypads)
- IP150 local events
Technical Specifications
The following table provides a listing of the technical specifications for the IP150 Internet Module.
Warranty
For complete warranty information on this product, please refer to the Limited Warranty Statement found on the Web site www.paradox.com/ terms.
Your use of the Paradox product signifies your acceptance of all warranty terms and conditions.
© 2013 Paradox Ltd. All rights reserved. Specifications may change without prior notice. www.paradox.com
Specification Description
Panel Compatibility Any Digiplex EVO panel ( V2.02 for IP reporting)
Any Spectra SP series panel (V3.42 for IP reporting)
Any MG5000 / MG5050 panel (V4.0 for IP reporting)
Any Esprit E55 (does not support IP reporting)
Esprit E65 V2.10 or higher
Browser Requirements Optimized for Internet Explorer 9 or higher and Mozilla Firefox 18 or higher, 1024 x 768 resolution
minimum
Encryption AES 256-bit, MD5 and RC4
Current Consumption 100mA
Input Voltage 13.8VDC, supplied by the panel serial port
Enclosure Dimensions 10.9cm x 2.7cm x 2.2cm (4.3in x 1.1in x 0.9in)
Certification EN 50136 ATS 5 Class II